
难!23年3+证书公办本科录取率曝光!录取率最高为39.7%,最低为16.9%
发布时间:2023-05-30 08:14:56 来源:广东中职生 阅读:
自2018年以来,中职生直升本科已经不是什么新鲜事了。2023年,中职生可以考取广东省内的9所本科大学,5所公办院校,分别是韶关学院、嘉应学院、岭南师范学院、韩山师范学院、广东技术师范大学;4所民办院校,分别是广东白云学院、广州科技职业技术大学、广东科技学院、广东工商职业技术大学。
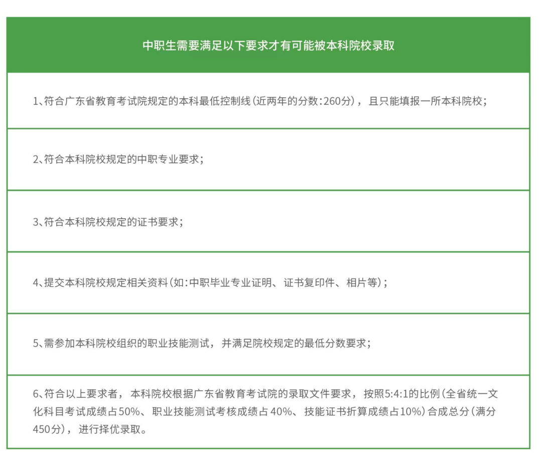
本科录取的条件
录取流程:填报本科志愿→材料审核→通过技能测试→综合分→录取
注意:本科志愿只能填一个专业
2023年9所本科院校共招生1110人,公办院校招生310人,民办院校招生800人。民办院校学费太高,使得不少考生望而却步,而公办院校学费较为便宜,但招生人数少,报考人数多,今天就来分析广东中职生直升公办本科的录取率,一起来看!
如果想了解更多广东中职生直升本科详情,请戳中职生直升本科|2024年3+证书高考可以考哪些本科?分数都很高?什么是本科校考?
烹饪与营养教育招生:50人
烹饪与营养教育专业:共141人报考参加技能测试,最高分86分,最低50分,60分合格。其中139人合格,只有2人不合格,技能测试通过率为98.5%。
技能测试成绩
产品设计招生:50人
产品设计专业:共有303人报考参加技能测试,最高分92分,最低56分,60分合格。其中295人合格,有8人不合格,有缺考。技能测试通过率为97.3%。
技能测试成绩
社会工作招生:50人
技能测试成绩
韩山师范学院本科专业报考人数最多的是产品设计专业,录取率也是最低的。录取率比较高的专业是社会工作。
烹饪与营养教育专业的录取率:35.9%。
产品设计专业的录取率:16.9%。
社会工作专业的录取率:39.7%。
车辆工程专业:40人
车辆工程专业:共199人报考参加技能测试,其中有一位考生缺考,最高分99分,最低10分,60分合格。其中99人合格,有99人不合格。
技能测试成绩
从表格上,我们看到技能测试的通过率不高,技能测试通过率为50%。
环境设计专业:40人
技能测试成绩
总结
广东技术师范大学的2个专业录取率较低。
车辆工程的技能测试比较难通过,技能测试通过率为50%,该专业的录取率为20.2%。
环境设计的技能测试相对容易通过,技能测试通过率为96.2%,该专业的录取率为37.7%。
护理学专业招生人数:30人
参加技能测试人数:91人
技能测试成绩
共91人报考参加技能测试,官方公示的职业技能测试合格线为38.05分,达测试合格线以上考生共54人。职业技能测试合格率为59%,录取率为33%。
烹饪与营养教育(师范)专业:20人
报考人数:87人
技能测试成绩具体名单未公布
由于岭南师范学院的技能测试成绩具体名单未公布,所以职业技能测试合格率无法计算。但该校公布投档人数为87人,录取人数为20人,可知录取率约为23%。
护理学招生专业:30人
报名参加职业技能测试:150人。
技能测试成绩
共142人参加技能测试,官方宣布的职业技能测试合格线为54分,达测试合格线以上考生共46人,职业技能测试合格率为32%。150人报名考试,录取30人,录取率为20%。