
最新高职院校TOP100排名出炉!番职院全国第1!广东6校上榜!
发布时间:2025-04-28 18:15:00 来源:广东中职生 阅读:
广东这所非“双高”院校冲进前100!
番职院全国第一!
排名方法
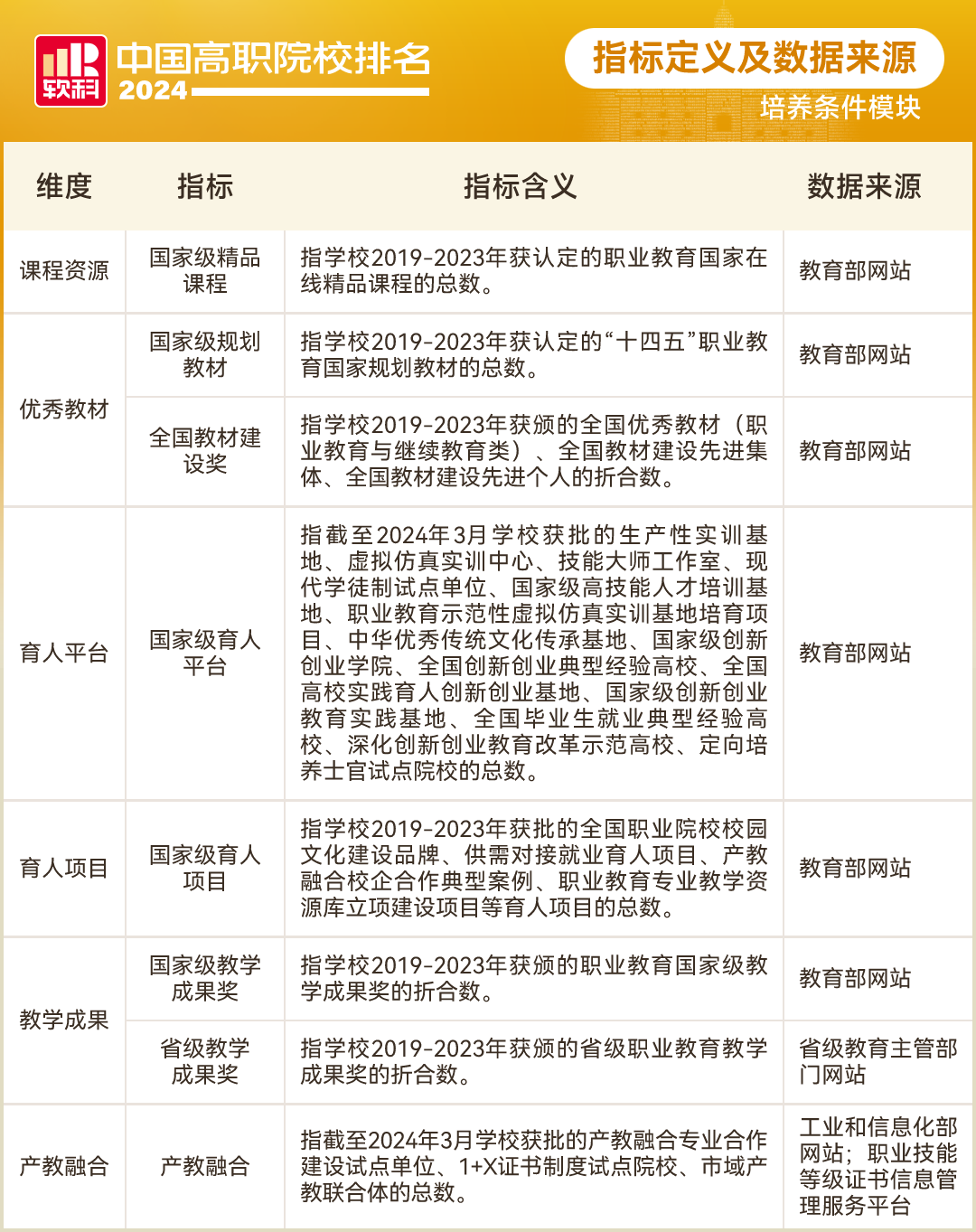
培养条件排名包含课程资源、优秀教材、育人平台、育人项目、教学成果和产教融合6个维度,涵盖8个指标。
具体指标体系及权重如下:
指标定义及数据来源阐释:
软科培养条件TOP100
广东共有6所院校上榜,分别是广州番禺职业技术学院、深圳信息职业技术学院、广州铁路职业技术学院、顺德职业技术学院、广东科学技术职业学院、广东交通职业技术学院。
👇完整名单如下👇