
3+大学转专业要求来辣~
发布时间:2022-08-23 11:12:08 来源: 阅读:
大撕兄查阅了多所院校的官网,汇总了广东部分高校的转专业要求。看完就知道:转专业到底难不难?
注:以下内容整理自高校官网,如有错漏,请以官方最新公布为准。大撕兄提醒各位同学,若对报考院校的转专业规则有疑问,建议咨询院校招生办,了解最新政策。
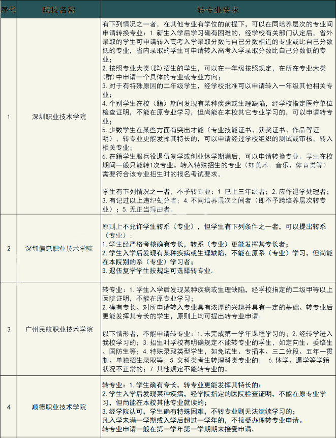
2022年广东3+大学部分本科院校转专业要求
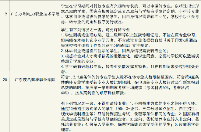
2022年广东3+大学部分专科院校转专业要求
其他院校具体转专业政策请查看院校官网
通过高职自主招生录取的专业一般是不能转专业的,如有疑问,请咨询各院校招生办。