
广州3所中职学校5大项目入选省级试点名单!
发布时间:2021-11-19 10:43:05 来源:广东省教育厅 阅读:
《关于公布广东省深化新时代教育评价改革试点名单的通知》
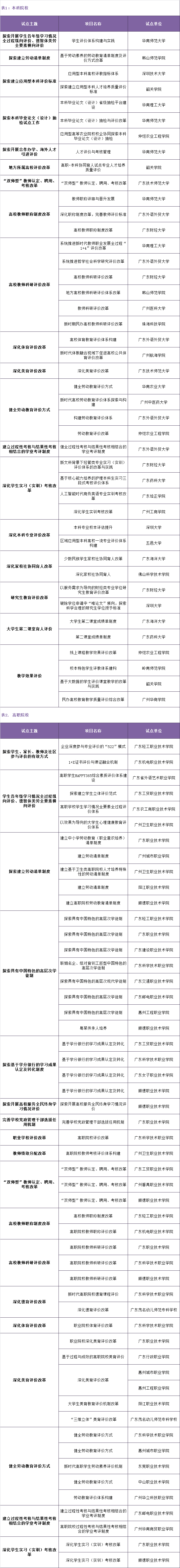
经组织申报、业务审核、专家评审和公示,确定广州市等9个地市、县(区)、镇为试点市、县(区)、镇,中山大学等39所学校为试点校,华南师范大学“学生评价体系构建与实践”等293个项目为试点项目。
试点市、县(区)、镇名单
试点校名单
试点项目名单
广州市旅游商务职业学校
广州市信息技术职业学校
广州市财经商贸职业学校
来源 | 广东省教育厅