当前位置:
热点资讯 > 增加1次录取机会!高考报名前,你最好了解一下自主招生政策

大撕兄的碎碎念:由于后台一直有小可爱在问自主招生的事,然后大撕兄也觉得有必要在高考报名前再科普一下自主招生。
所以,今天广东中职生大概是业界一股泥石流了,在大家都在发高考报名的时候发自主招生.....
当前广东高考分为春季高考和夏季高考。夏季高考不用多说,就是我们一直以来熟知的6月7-8日的高考。
春季高考主要由三部分组成(32分段之类比较小众的先略过)。分别是:3+证书高考、学考、自主招生。
所以,3+和自主招生都属于高考的一部分,同学们别再问我是不是和高中生考上去的都一样啦~ 大家都是高考,肯定是一样的。
那么,3+证书高考和自主招生有什么区别?我们中职的同学该如何选择?
2)学习方式相同,都是全日制校园学习。刚刚说了3+证书高考、自主招生都同属于春季高考,都是高考的一部分。自然,被录取的时候也没什么区别。一样是和普高生一起入学,一起上课,一起毕业,拿一样的毕业证。
注:20年开始,部分院校对自主招生的证书要求放宽甚至不对证书做出要求,21年继续延续,所以22年的自主招生很有可能也是这样子。
3+证书高考:在1月(时间未定),所有报考的同学(在各指定考点)统一参加语数英的考试,考相同的科目、相同的试卷。等出成绩之后再统一填报志愿。
自主招生:先选学校和专业再考试,由各院校自主出题。主要形式是文化课+专业技能测试。也因此,可能会出现不同学校、不同专业试卷都不一样的情况。考试后试卷回收,所以参考资料一般只有考纲,而真题等资料较少。
3+证书:在出成绩之后,除了本科志愿之外,专业志愿组可以填写35个专业组,每个专业组可以选择六个专业以及是否服从调剂选项,也就是说最多可以填210个专业。
自主招生:只能选择一个院校的1-2个专业,并且是在考试前选择的。
3+证书:高考录取的一样,虽然转专业的难度也很大,但是符合要求就能转。
3+证书:一般在1月份考试,2、3月份出成绩(具体时间视考试时间而定),然后填报志愿开始录取;
1)3+证书与录取在自主招生之前结束,因此3+与自主招生并不冲突。
2)即使你不打算参加3+证书只想参加自主招生,你也要参加本次高考报名。
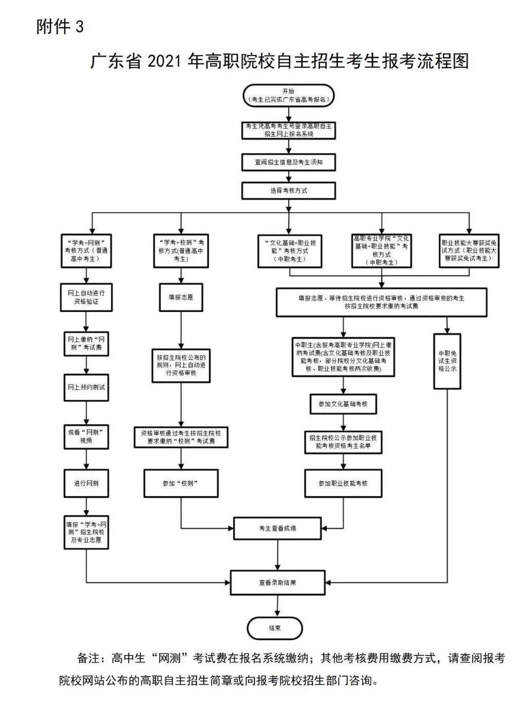
广东省高等职业院校自主招生考试,简称“高职自招”,是指经广东省教育厅批准,部分高职院校实施自主确定入学标准、自主进行入学考试(测试)、自主实施招生录取的入学形式。
通过高职自招被录取的考生,毕业后获得的是全日制大专学历,拿到的毕业证与普通高考入读全日制大学的毕业证相同,与普通高中生参加高考入读的性质相同。
①符合广东省普通高等学校统一招生考试报名资格的应、往届中职(含中专、职中、技校,下同)毕业生;
②报考面向中职生招生的高职自招,考生中职阶段就读的专业及取得的职业资格证书要求由招生院校自行确定,具体详见各招生院校招生网站。
高职自招和 “3+证书” 考试一样,在报名前都是要先取得高考考生号和密码,参加高考报名,才可以报考高职自招。
高职自招考核方式共有5种,其中面向中职生的高职自招考核方式有3种:
“文化基础+职业技能”(面向中职生)和“高职专业学院试点班”两种考核方式,实行“文化基础考试(含综合文化知识和专业综合理论)+职业技能考核”的考试形式。
其中文化基础考试的综合文化知识考试内容涵盖自然科学和人文科学基本知识、职业道德基本要求、人际交往基本常识、汉语言写作基本能力等技能型人才必备的实用性知识要求;专业综合理论考试的考试内容为与报考专业相关的综合理论知识。
实行“文化基础+职业技能”的考核方式。综合文化知识和专业综合理论、职业技能占比例为4:3:3。中职考生入学考核总分满分值为500分,其中综合文化知识考核满分值为200分,专业综合理论考核满分值为150分,职业技能考核满分值为150分。
综合文化知识考核内容涵盖自然科学和人文科学基本知识、职业道德基本要求、人际交往基本常识、汉语言写作基本能力等技术技能型人才必备的实用性知识要求。
招生院校应按专业类或专业,对专业综合理论、职业技能考核分别命题、分别考核,按照各专业招生计划分别录取。
根据考试院官方文件,获得广东省中等职业学校技能大赛一等奖或全国职业院校技能大赛三等奖及以上奖项的中等职业学校在校生,毕业两年内参加省内高职院校自主招生,经省教育行政部门核实资格、高等职业学校考核公示后,可由省内有关高职院校免试录取。
获省赛二、三等奖的中等职业学校在校生,毕业两年内报考高职院校自主招生可免考相关专业“技能证书”。
一般情况下高职自招报考时间是在每年3月底左右,考生需在11月左右先参考高考报名,然后再在次年3月下旬左右报考高职自招,2021年具体的报考时间还需要等待考试院通知!
相对于3+证书考试,高职自招可报考的院校和专业较少。详情请戳:

新易学热点关注
最新文章
-
职业教育是培育工匠的沃土为加快发展新质生产力和推动高质量[…]
-
在2024年教育部公布的《关于公布实施2024年度第一批专科教育[…]
-
梅州市人民政府近日发布任免工作人员的消息,任命张云龙为梅[…]
-
中央气象台9月4日06时继续发布台风橙色预警,预计,今年第11[…]
-
进入开学期很多学校的频频暴雷属实让学生和家长都内心不安![…]
-
广东体育职业技术学院-Guangdong Vocational Institute o[…]
-
最近中共中央、国务院发布了一项《关于弘扬教育家精神加强新[…]
-
据网传消息统计2024届的高校毕业生总规模预计1179万人比去年[…]
-
根据考试院公布的9月考试历全国英语等级、计算机等级考试在9[…]
-
广州又一新学校入驻广州科教城(位于增城区朱村街)日前广州[…]
-
我们从五湖四海而来相聚在广东的校园各有各的方言各有各的st[…]
-
8月28日,广东中山市纪委监委发布通报:日前,中山市纪委监[…]
-
今天,广州地铁8号线东延段工程及同步实施工程启动施工总承[…]
-
前段时间,广州东华职业学院的2022级准大三同学向广东民声热[…]
-
2024广州中考放榜啦第一梯度投档控制线:702 分第二梯度投[…]