
提前准备!11月报名!附3+证书报名流程
发布时间:2022-08-23 11:05:51 来源: 阅读:
广东高考报名一般是在考试前一年的11月启动,目前已经连续三年是11月1日开始填报,一般报名时间只有10天!明年的考生要赶紧做好准备,把该考的证考了,身份证过期的也尽快换证,避免错过报名时间!
那么,报名前需要做哪些准备?又需要准备哪些资料?大撕兄都给大家整理好了,一起来看↓
同学们要先明确自己是否能参加明年3+证书考试。
广东3+证书考试仅限于中专学校、技工学校、职业高中的应往届毕业生(包括退役士兵、西藏新疆内职班应届毕业生、成人中专)报考,普通高中生无法参加报名。
简单点说就是应届或已毕业的中职生,都可以参加3+证书报名。
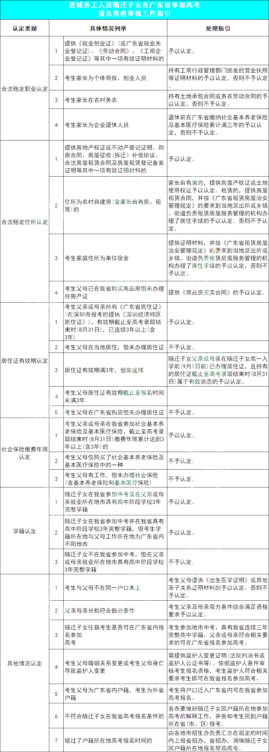
非广东省户口也可以参加,但需要符合异地高考条件。
外省户籍考生不确定自己是否符合随迁子女条件的,可以参照以下指引来比对:
1.具有普通高等学历教育资格的高校在校生,或已被普通高校录取并保留入学资格的学生。
解读:全日制大学在读、已被大学录取并保留入学资格的学生都不能参加高考报名,但成人高考、函授大专不在此列。
(注:被录取了不想去报到,取消入学资格的学生可以正常参加高考报名)
2.中职学校非应届毕业的在校生。
解读:例如你就读的是三年制的中专/技校/职高学校,那么一二年级的学生不能参加高考报名,要等到三年级了属于应届生才可以参加。
3.在中职阶段非应届毕业年份以弄虚作假手段报名并违规参加普通高校招生考试(包括全国统考、省级统考和高校单独组织的招生考试,简称高校招生考试)的应届毕业班学生。
解读:通过虚弄作假违规改学籍参加过高考的应届生,也不能参加当年高考报名。
4.因违反国家教育考试规定,被给予暂停参加高校招生考试处理且在停考期内的人员。
5.因触犯刑律已被有关部门采取强制措施或正在服刑者。
解读:触犯法律人员。
6.不符合我省普通高考报名条件的其他人员。
解读:非广东省户籍、达不到随迁子女报名条件的外省户籍考生,也无法在广东省内报名高考。
7.普通高中学籍的学生不可参加3+证书考试报名。
解读:高中生不能报考。
(1)广东户籍应届毕业生(2023年9月前拿毕业证)
①身份证原件及复印件
②户口簿原件及复印件
③自行报名的需提供在校证明(详情请戳:在校证明)
④考试院指定的技能证书原件及复印件。(没有的话,可以先报名,在填志愿前补回即可!)
(2)广东户籍往届毕业生(社会考生、复读生)
①身份证原件及复印件
②户口簿原件及复印件
③中职毕业证及复印件
④考试院指定的技能证书原件及复印件。(没有的话,可以先报名,在填志愿前补回即可!)
(3)外省户籍应往届毕业生
①身份证原件及复印件
②户口簿原件及复印件
③在校证明(自行报名需带)/中职毕业证及复印件
④考试院指定的技能证书原件及复印件。(没有的话,可以先报名,在填志愿前补回即可!)
⑤《随迁子女资格审核表》(需提前办理)
⑥父母亲其中一方的居住证
⑦父母亲其中一方的社保缴费证明
⑧父母亲其中一方的合法稳定住所证明(如租房合同、房屋租赁登记备案证明或购房合同、房产证明等)
⑨父母亲其中一方的合法稳定职业证明(如劳动合同或营业执照等职业证明)
⑩其他
考生在报名3+证书考试前,需要准备一个到明年9月,还能正常使用的手机号码,建议是本人的,或者父母长辈的。该手机号用于报名、查成绩、填志愿、查录取结果、收录取通知书等各种信息的接收和确认。
报考考生须获得下列证书之一:
(1)广东省教育考试院组考和颁发的14种专业技能课程证书。
(2)教育部考试中心组考和颁发的全国计算机等级证书、全国英语等级证书。
(3)人社部门职业技能鉴定考核机构(各级职业技能鉴定指导中心)组考和颁发的汽车维修工、保育员等21种中级及以上职业资格证书。
(4)卫生行政主管部门颁发的护士执业资格考试成绩合格证明或护士执业证书。
(5)“1+X证书制度试点”职业技能等级证书(2022年新增)
*退役士兵报考高等职业院校,需参加全省统一文化科目考试,不设证书要求。
网上报名时间:预计2022年11月左右
考试时间时间:预计2023年1月左右
报名网址:https://pg.eeagd.edu.cn/ks
报名流程:①网上注册—②资料审核和领考生号—③网上报名—④现场确认报名
注:以下为2022年3+证书报名流程,仅供参考,2023年的报名流程请等待官方通知。
在正式报名前,同学们需要提前登陆报名系统,完成考生信息注册,方能进行一下步操作。
外省户籍的考生还需要进行资格申请,填写个人信息,并提前办理《随迁子女资格审核表》。
完成网上注册后,考生需携带事先准备的报名材料,前往所在学校或县(市、区)招生办公室进行报名资格审核,和领考生号。
不同类型考生报名点如下↓↓↓
领到考生号后,考生还需要登陆报名系统进行正式报名,网上报名流程参考如下:
【登录报名系统】-【阅读诚信承诺书】-【填写基本信息】-【填写联系方式】-【填写个人简历】-【填写家庭关系】-【填写报考科目】-【上传资料】-【交纳报考费】-【相片采集】-【完成】
网上报名之后,考生需要在规定时间里带上相关报名资料到报名点确认报名、校对和核准报考信息等。
注:现场确认报名的地点和领考生号的报名点一致。
现场确认报名是3+证书报名的最后流程,
只有完成报名确认,
才视为报名成功!