
广东语言不少于72种?大学宿舍这7种语言最难懂!
发布时间:2024-09-02 09:27:25 来源:广东中职生 阅读:
我们从五湖四海而来
上了大学之后才发现
我站在你面前
而你却在讲方言
就算大学班级或宿舍都是广东人
你也不见的听得懂他们说什么…
@万里:如果客家话难懂,潮汕语真的完全听不懂一句。
@绿lv:作为一个讲粤语的广东人表示相比起客家话和潮汕话,湛江那边的雷州话是更加难懂,我一句都听唔明白。
@steam:我jio得用湛江话在广东大学宿舍里打电话简直是高级防窃听技术。注:特指雷州话。
@不加钱001:潮汕话!!!全程加密,潮汕舍友倒是听得懂我在说粤语。
我们大广东——人多,方言也多!
一说起潮汕,我们肯定会想到校园中强大的“潮汕同乡会”、“揭阳同乡会”、“潮州同乡会”…不负责任地说,潮汕人绝对是广东最团结的——每次比赛,最积极,最人齐!
有海水的地方就有潮汕人!潮汕话是维系感情的纽带,有巨大凝聚力。尤其在异域他乡,乡音相同,马上就能建立起革命友谊!
不过根据地域的不同,和客家话一样,潮汕话音调上会有区分,有时隔一条街,说的潮汕话就不一样了。
潮汕话日常用语:
恩,确认过眼神
真的很难学会这一门方言
粤语也常称作“广东话、白话、广州话”,是我们广东地区最常见的语言之一。主要在广州珠三角地区使用。
但是很多外省来的童鞋,粤语简直就是一门外语...即使经过几年的粤语文化熏陶,一旦遇到语速像机关枪一样哒哒哒哒地往外喷字的老广,要是没人翻译,他们都怀疑自己是不是在广州白待了。
猴赛雷 = 好厉害
点解 = 为什么
做咩 = 干什么
冇野 = 没事
几多钱 = 多少钱
早晨 = 早上好
早唞 = 晚安
假如大家对上面的字词都觉得比较了解的话,那么请看下面这套粤语四级测试试卷:
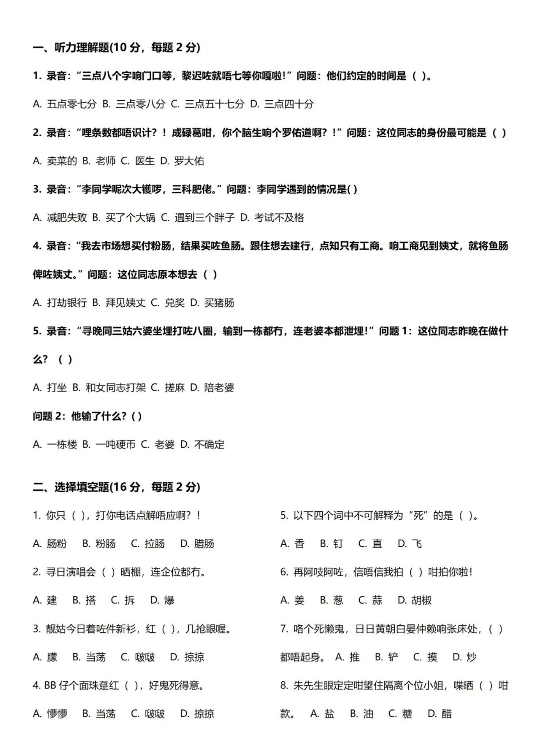
一、听力理解
1~5:DBDDCD
二、选择填空
1~8:BDBCDABC
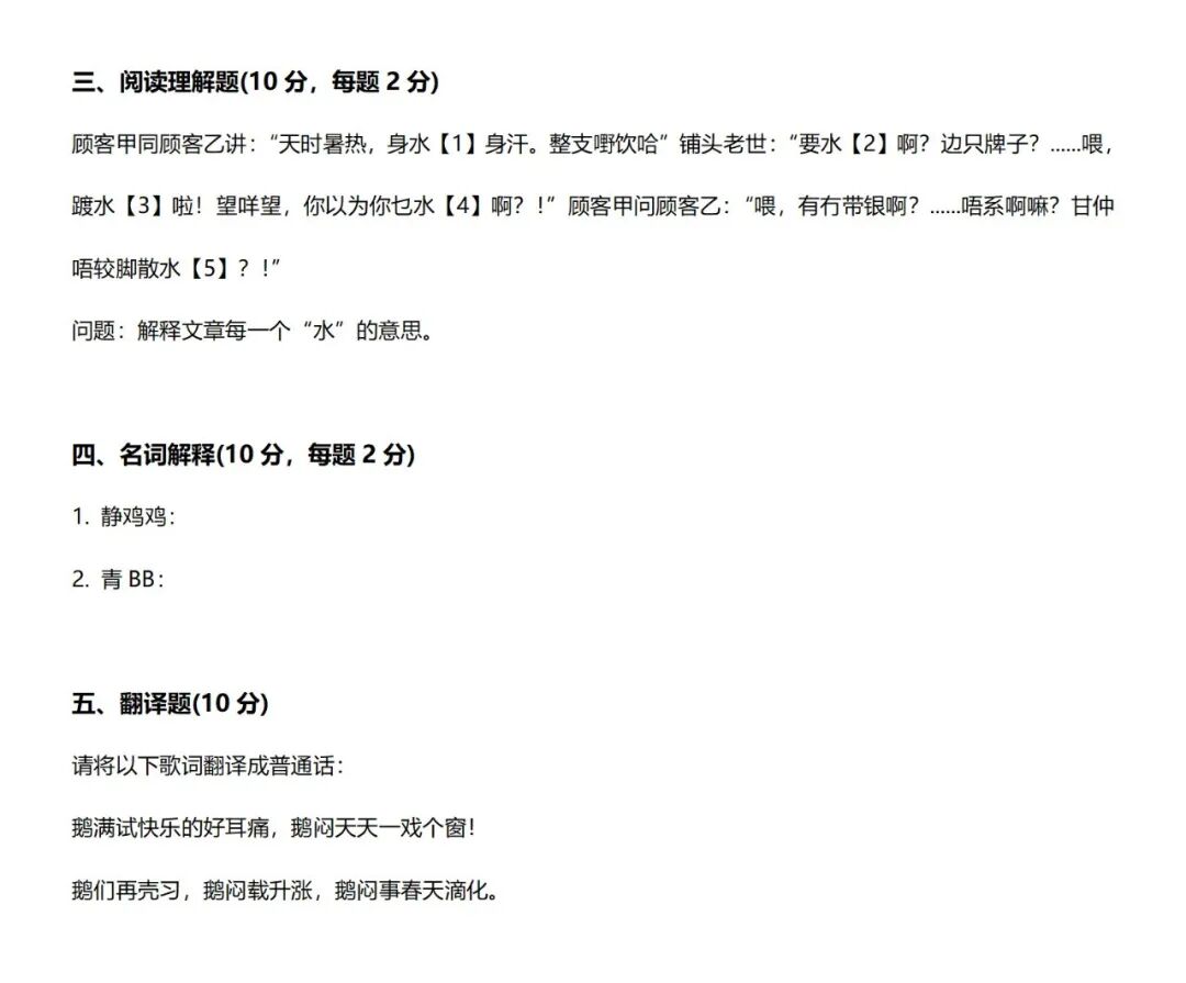
三、阅读理解
【1】汗水;【2】饮料;【3】钱;【4】谁;【5】与散搭配,表示走、离开的意思
四、名词解释
1.很安静的意思。2.颜色是青绿色的意思。
五、翻译题
我们是快乐的好儿童,我们天天一起歌唱。我们在学习,我们在成长,我们是春天的花。
雷州话常用语:
四邑话常用语:
现代客家话中保留了许多中国古语发音。曾有人说,“有人的地方就有中国人,有中国人的地方就有客家人。”可见客家话分布广泛,客家人也对客家话有着很好的传承~
(花萼楼)
食朝=吃早餐
食zhu=吃午饭
食ya=吃晚饭
睡木=睡觉
去料=去玩
硕堂下=去上学
昂古=傻子、呆子
得闲毛=有空吗
一提到阳江,我们肯定是先想到美丽的海陵岛,适合毕业游,部门素拓;锋利的阳江十八子刀具,厨房妈妈的好帮手…以及那听起来像吵架一样的阳江话。
茂名话常见用语:
以上这些,都是在广东校园内经常听见的方言。老乡之间对话,大多数情况都会说方言!这也反映出人对于同语言同地区同文化的归属和认同。如果你有这些地方的同学,那你一定深有体会!