
依旧无证书要求,这所公办院校率先公布21自主招生专业
发布时间:2021-03-03 17:19:12 来源:新易学教育 阅读:
往年在面向中职生的高职自招中,院校专业会要求考生中职专业对口以及持有对应证书,方可以报考。
但是去年开始,有部分院校对考生中职就读专业及证书不做要求。此前由于今年的自主招生信息尚未公布,大撕兄也无法确定今年是否会继续存在不要求证书的情况。
不过今年工贸职业技术学院公布的自主招生计划中,依然是不要求证书的。由此可见,今年应该也会有很多院校不要证书。
高职专业学院招生计划一览表
由于工贸职院今年自主招生考试大纲还没出来,下面大撕兄给你们整理了工贸职院2020年自主招生考试大纲供你们备考参考,今年的实际考试内容以院校官方最新发布为准!
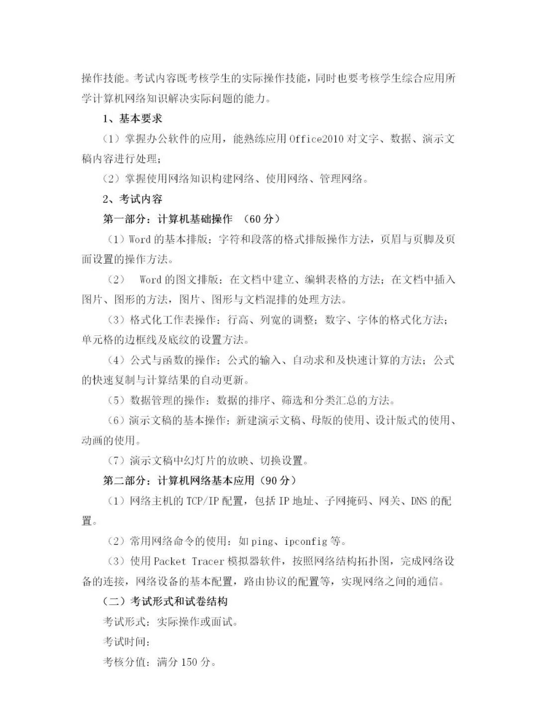
2020年计算机网络技术专业考试大纲
(滑动图片查看)
2020年数字媒体应用技术专业考试大纲
(滑动图片查看)
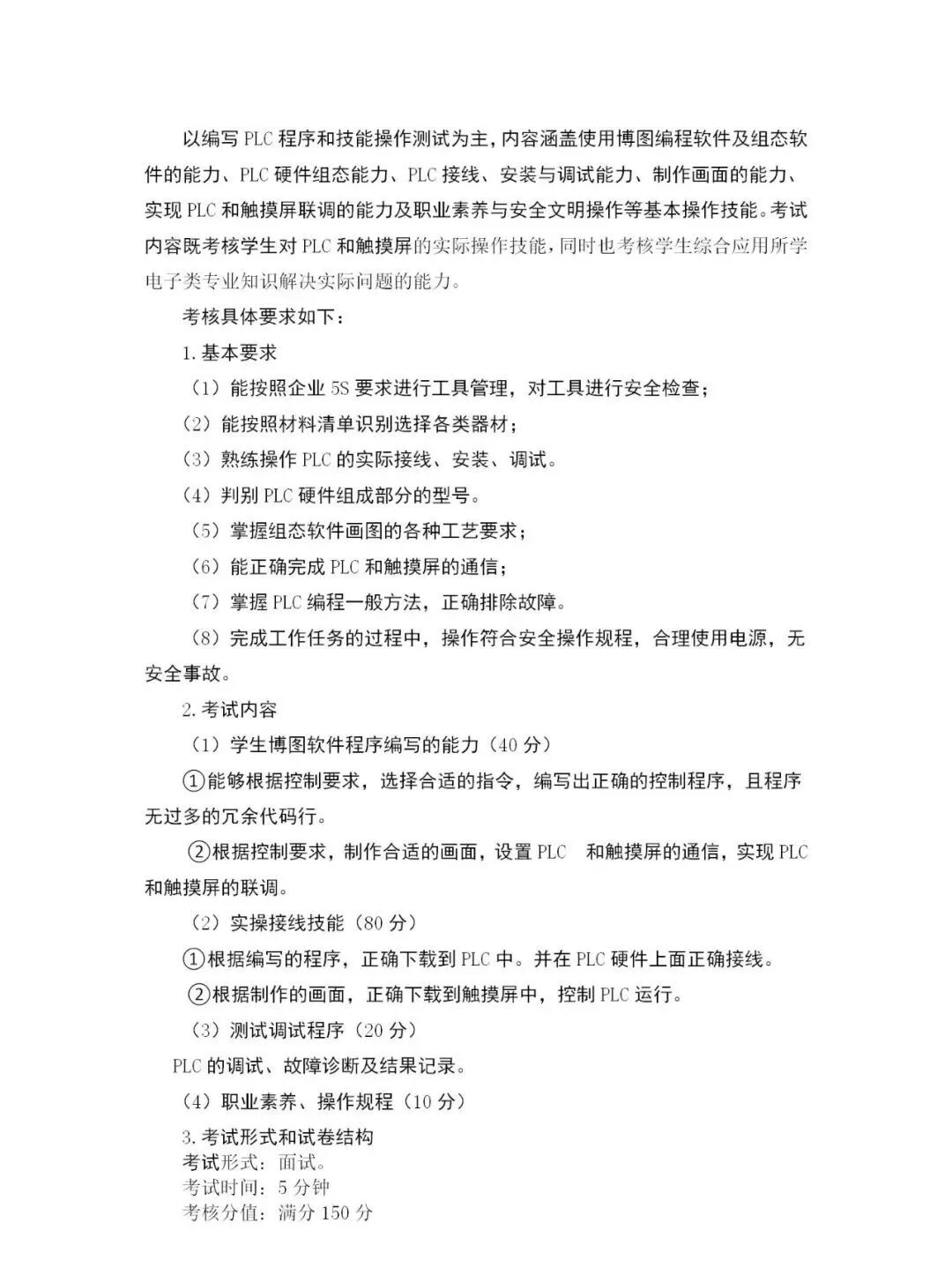
2020年机电一体化技术专业考试大纲
(滑动图片查看)
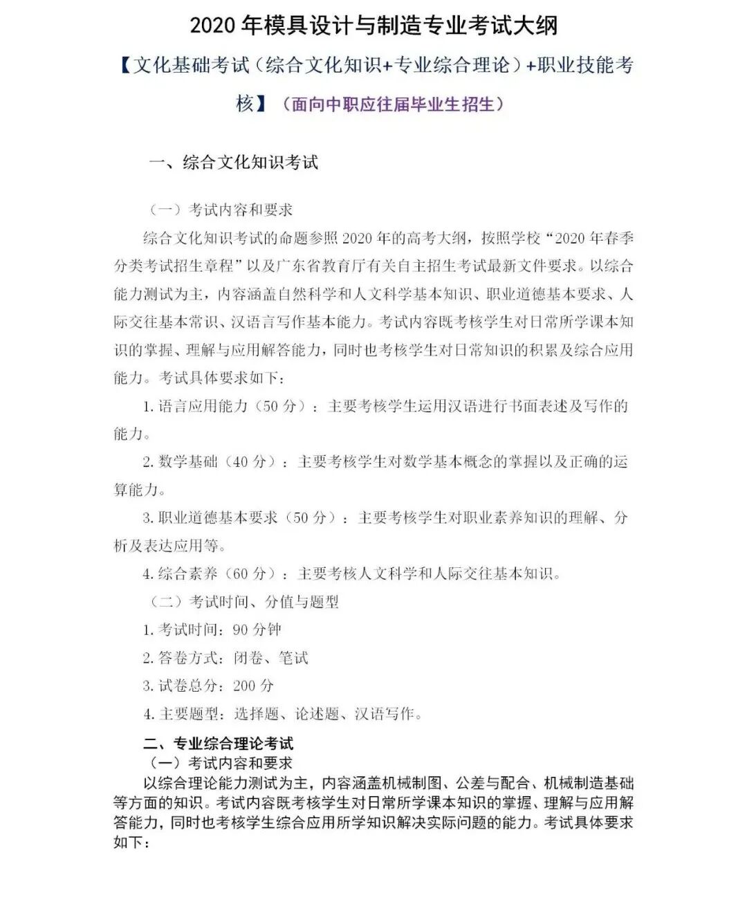
2020年模具设计与制造专业考试大纲
(滑动图片查看)
2020年数控技术专业考试大纲
(滑动图片查看)
2020年会计专业考试大纲
(滑动图片查看)
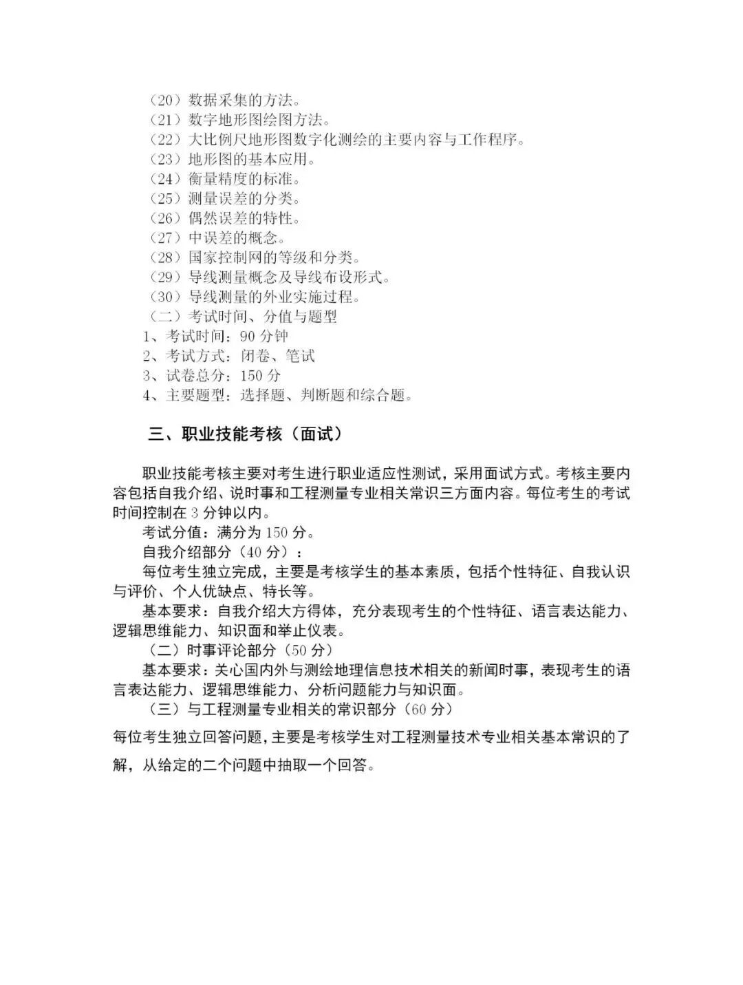
2020年工程测量技术专业考试大纲
(滑动图片查看)
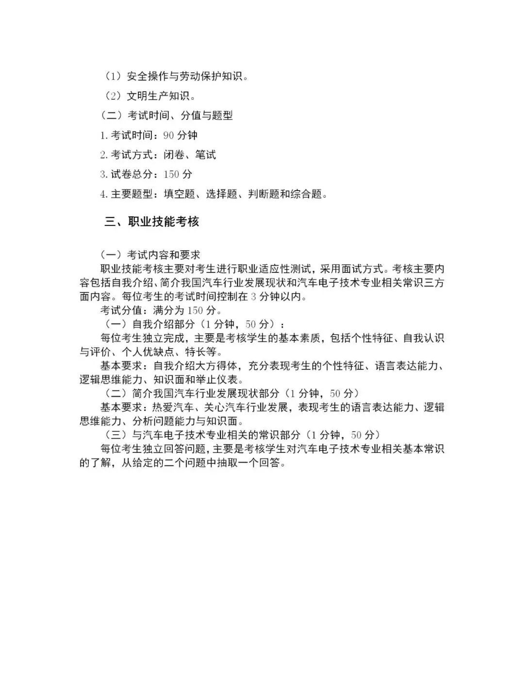
2020年汽车电子技术专业考试大纲
(滑动图片查看)
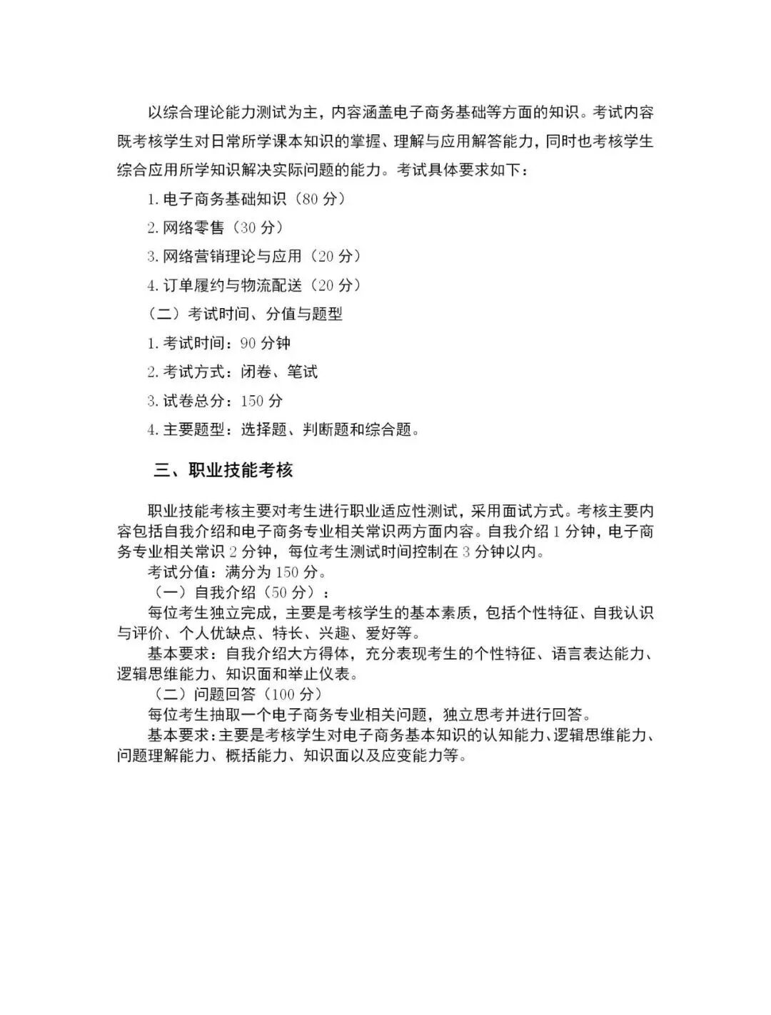
2020年电子商务专业考试大纲
(滑动图片查看)
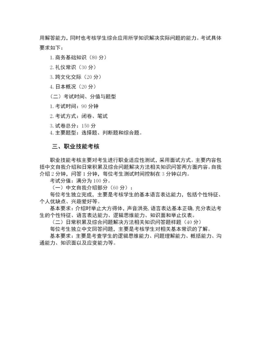
2020年商务日语专业考试大纲
(滑动图片查看)
点个小花,给大撕兄多一点动力!
依旧无证书要求,这所公办院校率先公布21自主招生专业
高分层大涨往年分数线没有参考意义?大撕兄教[…]
没有被本科录取,还可以填专科院校吗?
3+证书填志愿/投档流程公开!提前看看你是怎么被录取的!
报志愿必备网站!3+证书院校分数、专业、证书都能查
志愿科普⑤|平行志愿下的隐藏问题,为什么我[…]
紧急扩散!23年广东3+证书招生指南有更正!
志愿填报9|3+志愿填报不注意,专升本(插本)都考不了?
明日开放志愿填报系统,超详细教程手把手教你填写志愿
明天(21日)截止志愿填报,那么什么时候才能[…]
补录有公办大学?85分有机会吗?
提醒!3+证书4月4日补录填志愿,仅两天时间,不要错过了!
80+所院校公布结果!15所公办+13所民办发布补[…]
3+补录填报明天12点开始,点击查看志愿填报详细流程
提前收藏|3+证书补录入口
提前收藏|3+证书补录结果查询入口