
2025年3+证书高职高考报考要求与录取分数
发布时间:2024-08-22 08:32:00 来源:广东中职生 阅读:
(中职学生升学路径)
“3+证书”考试,又称高职高考,是指中专、技校、职中等考生参加全省统一的高考通过录取后入读正规大学就读全日制大专或本科的一种考试。
进入大学后的毕业证文凭性质和学历含金量与高中生高考相同,都属于国家统招学历。
2024年,全省有19.6万多名中职生参加了"3+证书"高职高考,比2023年增加3万多。
*按照往年时间安排预测得出,具体安排以广东省教育考试院公布为准。
本科批次录取的考核依据:
文化科目成绩+职业技能测试+技能证书
专科批次录取的考核依据:
文化科目成绩+技能证书(资格证明,不计算分数)
文化科部分:
语文,数学,英语三科,每科150分,总分450分。内容涵盖初中和高中部分基础知识,比普通高考简单。
证书部分:
只要有对应的证书都可以报考,报考时没有的,可以在录取前提供。
广东省中职、技校、职高类学生,应届和往届都可报考。(注:非广东省户籍的考生需随迁子女报考高考的资格。)
问:想参加高职高考,但是没有广东户籍,怎么办?
答:没有广东省户籍的同学,要符合随迁子女的要求。具体如下:
(1)父母其中一方在我省具有合法稳定职业证明。
(2)父母其中一方在我省具有合法稳定住所证明。
(3)父亲或母亲持有《广东省居住证》(3年以上)
(4)父亲或母亲在我省累计缴费3年以上(含3年)的基本养老保险和基本医疗保险证明材料。
(5)随迁子女在我省中专、中技、职高学校有3年完整学籍(含学籍所在地与父母工作所在地为广东省内不同地市)的有关证明。
【报名时间】 11月1-10日
【报名地点】应届生学校负责的可报考在本校进行,自行报考的往届毕业生请前往户口所在地市、县(市、区)招生办公室。
现2025年3+证书学习交流群开放
速进,一起学习交流
自行报考的应届生(未毕业)需要携带
1、身份证原件和复印件
2、户口本原件和复印件
3、技能证书原件和复印件
4、应届生在校证明
自行报考的往届毕业需要携带
1、身份证和复印件
2、户口本原件和复印件
3、技能证书原件和复印件
4、毕业证原件和复印件
学校负责统一报考的需要携带资料
听学校安排即可。
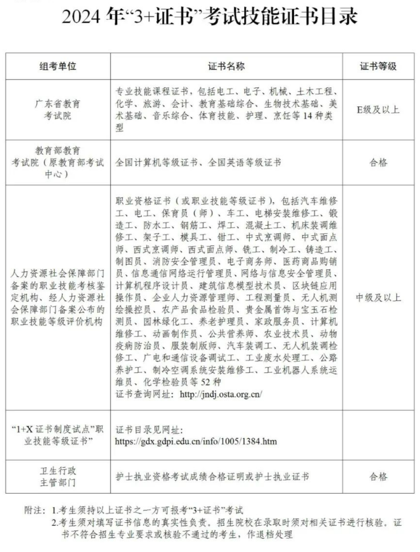
根据广东省普通高校招收中职毕业生“3+专业技能课程证书”考试的有关规定,符合我省普通高考报名条件的中职毕业生,需获得以下证书之一,方可报考广东省普通高校招收中职毕业生“3+专业技能课程证书”考试:
(1)广东省教育考试院组考和颁发的14种专业技能课程证书。
(2)教育部考试中心组考和颁发的全国计算机等级证书、全国英语等级证书。
(3)人力资源社会保障部门备案的职业技能考核鉴定机构、经人力资源社会保障部门备案公布的职业技能等级评价机构颁发的汽车维修工、电工等52种中级及以上职业资格证书或职业技能等级证书。
(4)卫生行政主管部门颁发的护士执业资格考试成绩合格证明或护士执业证书。
(5)“1+X证书制度试点”职业技能等级证书(2022年新增):https://gdx.gdpi.edu.cn/info/1005/1384.htm
*退役士兵报考高等职业院校,需参加全省统一文化科目考试,不设证书要求。
*仅供参考,如有错漏,请以官方公布为准~
补录分数线
新易学高职高考院校专业查询系统入口
识别下方二维码进入公众号