
3+证书高职高考各市报名点及联系方式!不要跑错地方啦~
发布时间:2024-09-18 11:19:32 来源:广东中职生 阅读:
不同类型考生报名资料如下
(注:以下携带资料均需带原件和复印件)
注:未取得证书的考生,可先报名参加考试,并在填志愿前取得证书,方可参加“3+证书”考试的填报志愿和投档录取。
大家可能比较关心在哪里报名,其实我们3+证书报名的地方有规定的,只要找到相关报名点就可以进行报名了。应届生和往届生除了资料有点区别外,报名点也是有一点区别,大家可以看下方的报名点!
▲应届生:
在校报名:听从学校安排,统一上交报名资料给学校进行审核,由学校派发考生号。
自己报名:携带户口本(含复印件)、身份证、在校证明、技能证书等相关报名资料,前往学校所在地或者户籍所在地招考办进行报名资料审核和领取考生号。
▲往届生、社会生等:
(周六日上班)
各有关考生:
一、社会报名点设置
二、预约步骤
系统注册和网上报名的时间为:11月1日至10日,
确认报名时间:11月6日至10日。
(周六日上班)
报名时间:11月1-10日8:30-11:30,14:30-17:00。
特别提醒:一般首日(11月1-2日)、周六日(11月4日-5日)报名人数较为集中,建议社会考生尽量错峰前往。
韶关市招生考试中心(武江区惠民北路89号市教育局901)
报名点报名对象:
1.符合我省随迁子女高考报名条件的外省户籍且原高中阶段毕业学校在浈江区、武江区的往届毕业生;
2.本省外市户籍且原高中阶段毕业学校在浈江区、武江区的往届毕业生;
3.浈江区、武江区辖区内未设立高考报名点的高中阶段学校非我市户籍应届毕业生。
其他社会考生请自行联系户籍所在地县(市、区)招考中心(招生办)办理报名手续。各有关县(市、区)报名点联系电话如下:
佛山南海区
线下报名点:预报名及确认报名同时进行!时间安排在11月1-3日、6-10日,上午9:00-11:00,下午2:30-4:30。也就是说,1号就可以进行预报名和确认报名了!
符合2024年高考报名的社会青年,可按以下分类到指定报名点报名:
佛山禅城区
1.报名地点
佛山市禅城区同济东路禅城区政府通济大院1楼教育一门式,凭身份证取号办理报名工作。
2.开放时间
11月1日至10日,周一至周五,周六日不开放。
具体时间:上午9:00-11:30,下午14:30-17:30,
3.咨询电话
报名前:0757-82341154
报名期间:0757-82341622
(限禅城区户籍)
佛山高明
(2022年的通知,2023年没公布)
1.确认报名地址:佛山市高明区荷城街道中山路百乐街13号区教育局二楼区招生办。
2.联系人及联系电话:陈老师,0757-88282386(工作日在线,如要报名请提前联系)
佛山顺德
(2022年的通知,2023年没公布)
(一)报名地点:顺德设5个社会青年考生报名点。
1、李兆基中学报名点:顺德户籍外省普通高中学校毕业的应届毕业生及需参加夏季招生考试的顺德中职学校应、往届毕业生。
2、罗定邦中学报名点:大良、容桂、伦教户籍的往届毕业生及大良、容桂、伦教片区普通高中学校往届毕业的随迁子女考生。
3、北滘中学报名点:北滘、陈村、乐从户籍的往届毕业生及北滘、陈村、乐从片区普通高中学校往届毕业的随迁子女考生。
4、勒流中学报名点:勒流、龙江、杏坛、均安户籍的往届毕业生及勒流、龙江、杏坛、均安片区普通高中学校往届毕业的随迁子女考生。
5、梁銶琚职校报名点:负责顺德户籍非顺德中职学校毕业的应、往届生,顺德户籍顺德中职学校毕业的往届生,顺德中职学校往届毕业的随迁子女考生。
(周六日上班)
高考报名、确认办理时间:11月1-10日8:45-11:30,14:45-17:00。
特别提醒:一般首日(11月1-2日)、周六日(11月4日-5日)报名压力较为集中,建议社会考生合理安排时间,尽量错峰前往。
市招考办报名点高考报名受理范围
市招考办报名点接受以下2类考生报名:
1.清城区户籍的往届毕业生;学籍在外市或外省的清城区户籍应届毕业生。
2.符合我省随迁子女高考报名条件的外省户籍且原高中阶段毕业学校在清城区的往届毕业生。
各有关县(市、区)教育局地址及联系电话如下:
市招考办:清远市清城区连江路20号清远市教育局四楼。(限清城区户籍)
清新区教育局:清远市清新区笔架路3号清新区行政服务中心4楼,5816625;
英德市教育局:英德市仙水南路英德市职业技术学校东门,2226479;
佛冈县教育局:佛冈县石角镇一零六国道东73号,4282215;
连州市教育局:连州市良江路3号,6626534;
连南县教育局:连南瑶族自治县三江镇团结大道中100号(行政服务中心),8667142;
连山县教育局:连山壮族瑶族自治县吉田镇沿江路,8733227;
阳山县教育局:阳山县政务服务中心五楼,7801720。
云浮市内的高中阶段应届毕业生及在云浮市内民办高中学校就读的往届生,原则上安排在现就读学校报名点进行报名,需回户籍地报名的应届毕业生、往届毕业生、同等学力人员等报名地址如下。
云城区:报名点设在云城区招生办(在云城区教育局内,地址:云城区裕华东路90号;办公电话:0766-8828278)。
云安区:报名点设在云安区招生办(在云安区教育局内,地址:云安区利云路云富花苑东南侧约100米;办公电话:0766-8638278)。
罗定市:属于“3+证书”或单考单招类型的考生。报名点设在罗定市招生办(在罗定市教育局大门东则,地址:沿江一路35号;办公电话:0766-3730906)。
新兴县:报名点设在新兴县招生办(在新兴县教育局内,地址:新兴县新城镇文华路46号;办公电话:0766-2978166)。
郁南县:报名点设在郁南县招生办(在郁南县教育局二楼,地址:郁南县都城镇二环路郁南县永红幼儿园左侧;办公电话:0766-7592188)。
云浮市招生办咨询电话:0766-8830608。
2024年我省普通高校招生统一考试报名时间为:2023年11月1日至10日。考生报名包含系统注册、网上报名和确认报名共3个步骤,其中系统注册和网上报名的时间为:11月1日至10日,确认报名时间:11月6日至10日。
非我市高中阶段学校毕业的潮州户籍考生及往届毕业生报名点和联系方式如下:
1.普通高考
2.高职高考(3+证书、退役士兵、自主招生等)
注意:
1.考生需带齐身份证、户口簿和毕业证书等相关报考证明材料的原件和复印件到相应的报名点办理手续。
2.潮州市技师学院(原潮州市高级技工学校)的应、往届毕业生需回本校报名,咨询电话:18938826804(陈老师)。
(特别提醒:在条件允许的情况下,现场派号、网上预报名和现场确认可同时完成,须考生本人到现场)
|
报考对象 |
咨询电话 |
集中报名时间 |
|
1.持我省普通高中毕业证书且户籍为中山市 2.持我市普通高中毕业证书的港澳台学生 |
0760-12345
0760-88299970 |
为方便考生,集中报名时间为11月4-5日(周六日正常上班) |
|
报考对象 |
咨询电话 |
集中报名时间 |
|
1.已向市招办报备的我市校外培训机构,其符合我市报名条件的学生(如优成等) 2.持我市普通高中毕业证书的符合高考随迁政策的外省户籍学生 |
0760-12345
0760-28210381
|
为方便考生,集中报名时间为11月4-5日(周六日正常上班) |
|
报考对象 |
咨询电话 |
集中报名时间 |
|
已向市招办报备的我市校外培训机构,其符合我市报名条件的学生(如一号教室等) |
0760-12345
0760-86789255 |
—— |
|
报考对象 |
咨询电话 |
集中报名时间 |
|
1.持我省中职、技工学校毕业证书且户籍为中山市 2.持我市中职、技工学校毕业证书的港澳台学生 3.持我市中职、技工毕业证书的符合高考随迁政策的外省户籍学生 4.符合我市报名条件的我市技工学校应届学生 |
0760-12345
0760-22112831
|
为方便考生,集中报名时间为11月4-5日(周六日正常上班) |
|
报考对象 |
咨询电话 |
集中报名时间 |
|
1.退役士兵 2.我市户籍且在外省就读的应届生或毕业的往届生 |
0760-12345
0760-89989282 |
为方便考生,集中报名时间为11月4-5日(周六日正常上班) |
汕头市潮南区
梅州市梅江区
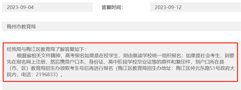
梅州市梅江区社会考生,须先在报名网上注册,然后携带户口本、身份证、高中阶段学校毕业证等的原件和复印件,到梅江区教育局招生办领取考生号后再进行报名!
梅江区教育局招生办地址:梅江区仲元东路51号政府大院内,电话:2196833。
梅州市大埔县
报名时间:2023年11月1日—10日。
教育局报名点报名对象
1.户籍在大埔县,学籍不在大埔县的应届、往届高中阶段学校(含中职、技校)毕业生。
2.户籍在大埔县,具有高中同等学力人员。
3.户籍在外省,高中学籍(正常毕业)在大埔县并符合广东省随迁子女高考报考条件的往届毕业生。
教育局报名点:教育局二楼招生办办公室(具体地址:大埔县湖寮镇西环路180号),咨询电话:5522293。
梅州市五华县
(一)应届考生
1.广东省户籍考生原则上在学籍所在学校报考,也可以在户籍所在地(市)报考,不得在其他地市借考。
2.随迁子女考生原则上在学籍所在学校报考,也可以在父母居住证所在地(市)报考,不得在其他地市借考。
(二)往届考生
1.五华县户籍和五华县高中阶段学校毕业的往届考生可就近选择五华县社会考生报名点报名。
2.五华县高中阶段学校毕业的或父母居住证在五华县的随迁子女可就近选择五华县社会报名点报名。
(三)同等学力人员
五华县户籍同等学力人员考生可就近选择五华县社会报名点报考。
(周六日上班)
一般首日 (11月1日) 和周六日 (11月 4日、11月5日)报名人员较为集中,建议社会考生尽量错峰前往。
湛江市
河源市
阳江市
揭阳市
汕尾市
各市区教育局联系方式