您好,欢迎进入新易学高职高考辅导班网站!这有最新最热的高职院校动态资讯,3+证书高考相关事宜等 24小时咨询热线: 15622269882
高职高考全日制班
基础班,全面提升
高职高考周末制班
冲刺班,集中冲分
高职高考名师班
名师辅导,一对一答疑
传媒高考技能培训
省内唯一挂牌培训机构
艺考文化课
艺考冲刺,致胜高考
辅警技能培训
协议培训,保证上岗
青少年夏令营
感受黄埔军校精神
当前位置:高职高考 > 大撕兄带你区分中职生考取全日制大学的5种方式

大撕兄带你区分中职生考取全日制大学的5种方式

发布时间:2021-03-13 08:58:03 来源:新易学教育 阅读:

 

在不少人眼里,上中职就等于和大学无缘了,其实不然,对于中职生来说,升学途径日益多样。

 

其中考取全日制学历主要有以下5种升学途径:3+证书考试、学考录取、高职自主招生、夏季高考、三二分段考试等。

 

中职生毕业后照样可以实现自己的大学梦,考取全日制学历。

 

今天,大撕兄带大家了解一下。中职生升学的这5大途径。

 

 
 
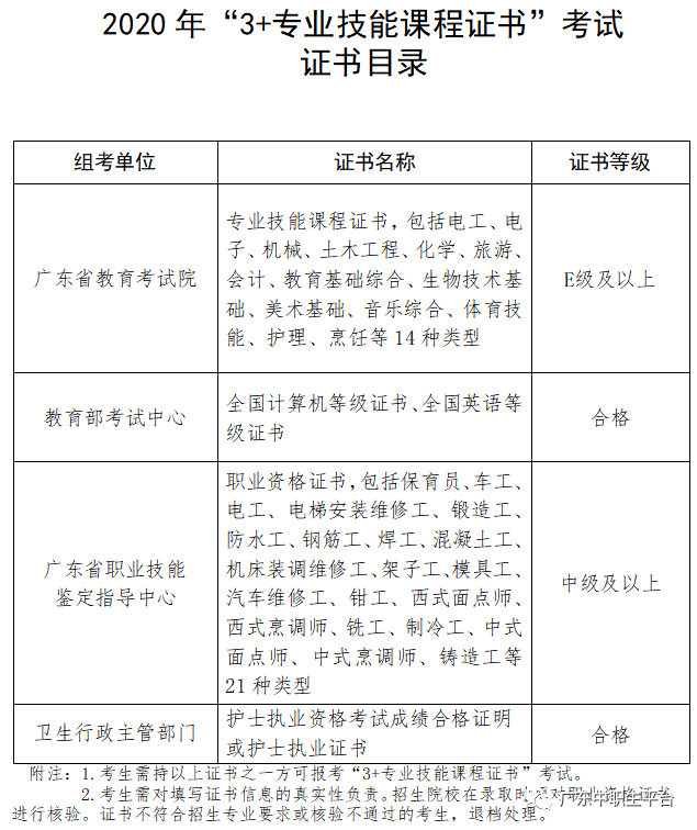
3+证书
 
 
 
3+证书全称为普通高等学校招收中职毕业生“3+专业技能课程证书”招生考试,是符合广东高考报名条件的中等职业学校(含职业高中、成人中专、技工学校)并取得相应专业技能课程证书的应届毕业生和往届毕业生,入读正规全日制大学的一种途径。
 
3+证书报名时间为每年11月左右,考试时间为每年的1月,所谓“3”,指的是语文、数学、英语三科,所谓“证书”,则是专业技能证书。在获得专业技能证书的前提下,加上语文、数学、英语三科的成绩,就有机会上大学。
 
具体了解证书请点击:更多证书介绍请戳
 
3+证书考试其中还有韶关学院、韩山师范学院、嘉应学院、广东技术师范大学等4所本科高校参与招生录取。
通过3+证书高考被录取的考生,毕业后获得的是全日制本科/大专毕业证,毕业证上与普通高考入读全日制大学的毕业证相同。与普通高中生参加高考入读的性质相同,含金量最高。
 
<iframe allowfullscreen="" class="video_iframe rich_pages" data-cover="http%3A%2F%2Fmmbiz.qpic.cn%2Fmmbiz_jpg%2F5EibrerkqIl64FAEKZVpdIKne7LicxVGicMY8pia5NyicBkx54S3a7nPWZM4B8nr7dNKyZ0jicefhoDn5hXSeIJWkHMw%2F0%3Fwx_fmt%3Djpeg" data-mpvid="wxv_1331016745389326337" data-ratio="1.7777777777777777" data-vidtype="2" data-w="1920" frameborder="0" src="https://mp.weixin.qq.com/mp/readtemplate?t=pages/video_player_tmpl&action=mpvideo&auto=0&vid=wxv_1331016745389326337"></iframe>
 
 
 
 
大撕兄注
 
 
相比起其他渠道来说,3+证书高考难度适中,可选择院校多,可考取本科。因此,在5种升学方式中,大撕兄最推荐3+证书高考。
 
 
 
高职自主招生
 
 
 
高职自主招生是由各高职院校根据自身专业教学需要,设置考试科目,自行命题、考试、评卷、组织面试自行录取的招生考试
 
被高职自招正式录取的考生将与普通高考录取考生同步入学。高职自招录取的考生除了招生方式上不同,入学后在学费和毕业文凭与高考录取完全一致。
 
高职自招分别面向高中生和中职生招生,其中面向中职生招生的考核方式有“文化基础+职业技能”、“高职专业学院”及“职业技能大赛获奖免试生”等3种考核方式
 
 
 
 
大撕兄注
 
 
自主招生相比起3+证书高考,可考取学校和专业有限,且只能报考一所学校一个专业(部分学校可报两个专业)。
 
但由于高职自招报名时间在每年的4月左右,考试时间安排每年的5月左右。与3+证书高考录取错开,因此如考生在3+证书考试中,没有成功被录取,可以报考高职自招,考取全日制大学。
附2020年广东高职自招招生院校名单
 
 
 
学考录取
 
 
 
学考录取是广东高职院校招收专科层次学生的招生考试,学考录取直接采用“语数英学考成绩”作为录取依据,不需再进行其他考核。
 
符合高考报名条件的中职生可以以社会考生身份参加学考录取考生必须先参加语数英学考,才能被高职院校(依据学考成绩)录取。语数英学考报名时间为每年11月左右,考试时间为每年1月左右。学考投档录取工作于每年的2-4月进行。
 
通过学考录取可以提前考取大专院校,和高考录取进去的同学相比待遇一样,毕业证书也并无任何不同。
 
被学考录取还可以继续参加6月份的夏季高考。考上了本科线可参加本科院校的录取。如果过不了本科线,仍然可以回到学考录取你的那间院校就读。
 
 
 
 
大撕兄注
 
 
相比起3+证书高考,学考可报考的学校基本一致。但中职的同学如果参与学考,需要和高中生一起竞争,所以难度极高,请同学们慎重参与。
 
 
 
夏季高考
 
 
 
正常情况下,夏季高考于每年6月7-8日进行考试,报名时间在11月左右。
符合高考报名条件的中职生可以以社会考生的身份参加夏季高考,考取全日制学历
 
 
 
 
大撕兄注
 
 
和学考类似,中职的同学要与高中生一起竞争,所以难度极高,请同学们慎重参与。
 
 
 
三二分段
 
 
 
中高职三二分段制是由部分重点中专学校和高职院校联合招收应届初中毕业生,学制五年,毕业后发放全日制大专文凭
 
考生前三年在中职学校就读,经高职院校和中职学校考核合格后,后两年在高职学校学习,不能自主选择院校及专业,取得相应专业专科学历、毕业证书以及高级职业技能等级证书。
 
 
 
 
大撕兄注
 
 
相比起其他方式,三二分段可选择的余地更少了,且在你入学的那一刻已经决定了。

		

 

 

 

 
 
 
 
新易学高职高考辅导班2022招生中
 
全日制模式,0基础教学
定制型授课,因材施教
实力师资力量,直击考点
新易学更懂中职生
用最实用的方法,更快提升成绩
学位有限,事不宜迟,要报名的赶紧咯!
 
联系方式
 
钱老师:156 2226 9882(微信同号)
林老师:155 2133 3095(微信同号)
 

 


*新易学郑重承诺以上信息完全保密

最新文章