您好,欢迎进入新易学高职高考辅导班网站!这有最新最热的高职院校动态资讯,3+证书高考相关事宜等 24小时咨询热线: 15622269882
高职高考全日制班
基础班,全面提升
高职高考周末制班
冲刺班,集中冲分
高职高考名师班
名师辅导,一对一答疑
传媒高考技能培训
省内唯一挂牌培训机构
艺考文化课
艺考冲刺,致胜高考
辅警技能培训
协议培训,保证上岗
青少年夏令营
感受黄埔军校精神
当前位置:高职高考 > 2021年广东省专插本42所院校专业报考限制参考

2021年广东省专插本42所院校专业报考限制参考

发布时间:2021-03-03 17:15:08 来源:新易学教育 阅读:

 

 

广东省2021专插本42校的招生专业和要求来了,快看看你能报什么学校专业?

广东白云学院
 
 
 
 
 
广东财经大学
 
 
 
广东海洋大学寸金学院
 
 
 
电子科技大学中山学院
 
 
 
东莞理工学院
 
 
 
广东东软学院
 
 
 
 
广东工商职业技术大学
 
 
 
广东理工学院
 
 
 
广东医科大学
 
 
 
广东第二师范学院
 
 
 
广东技术师范大学
 
 
 
广东金融学院
 
 
 
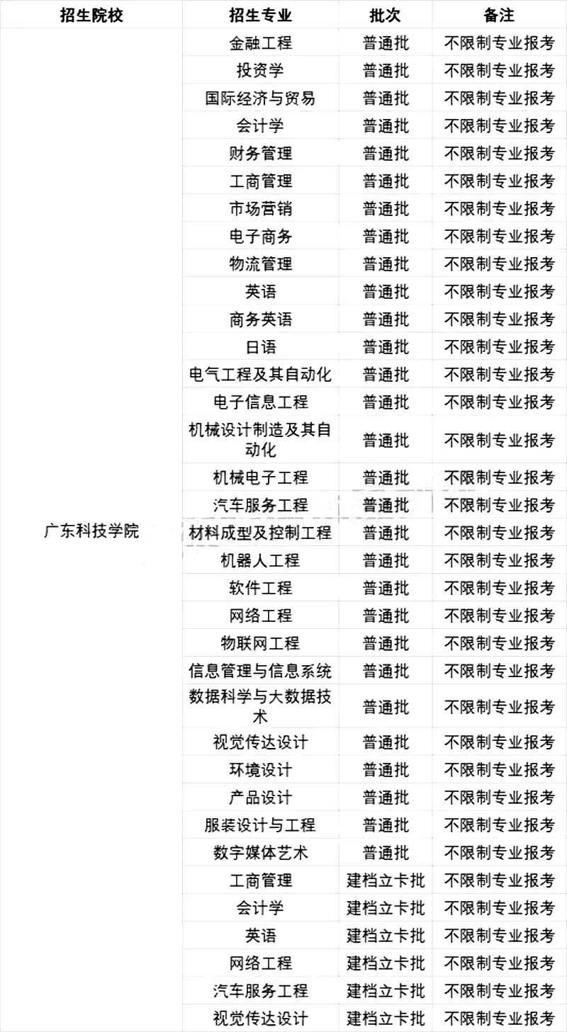
广东科技学院
 
 
 
广州美术学院
 
 
 
广东石油化工学院
 
 
 
广州工商学院
 
 
 
广州科技职业技术大学
 
 
 
广州理工学院
 
 
 
广州商学院
 
 
 
韩山师范学院
 
 
 
广州航海学院
 
 
 
华南理工大学广州学院
 
 
 
广东工业大学华立学院
 
 
 
广州华商学院
 
 
 
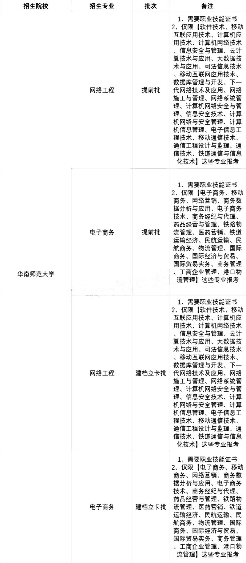
华南师范大学
 
 
 
惠州学院
 
 
 
吉林大学珠海学院
 
 
 
嘉应学院
 
 
 
岭南师范学院
 
 
 
广州南方学院
 
 
 
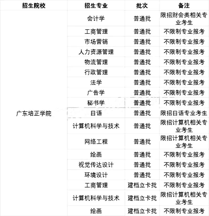
广东培正学院
 
 
 
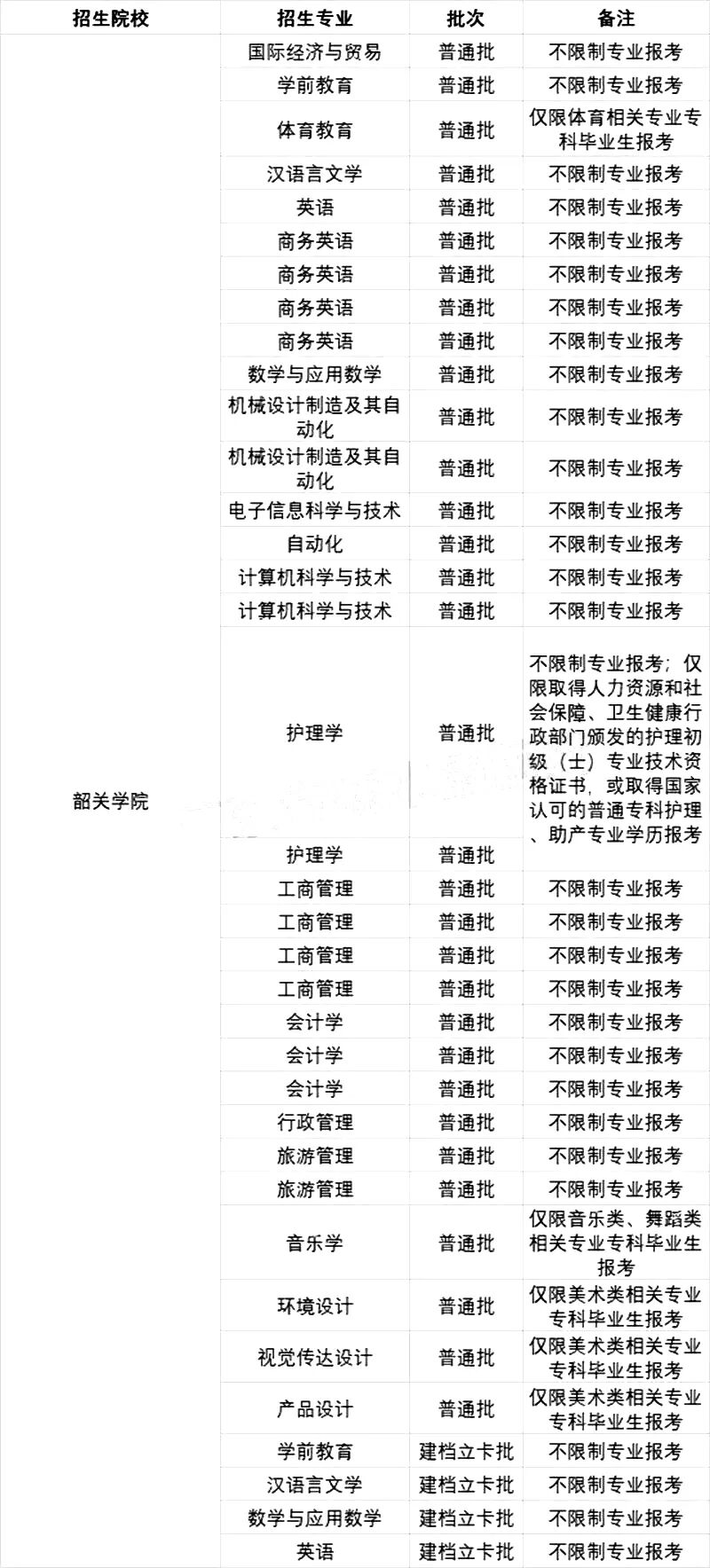
韶关学院
 
 
 
 
 
五邑大学
 
 
 
中山大学新华学院
 
 
 
广州应用科技学院
 
 
 
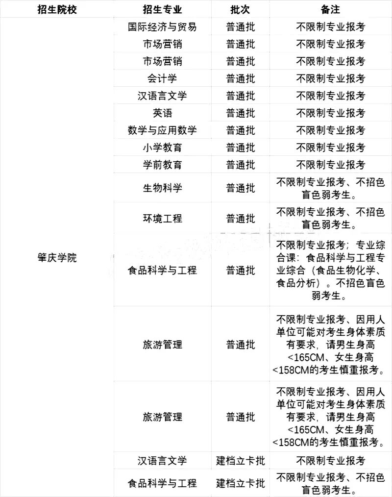
肇庆学院
 
 
 
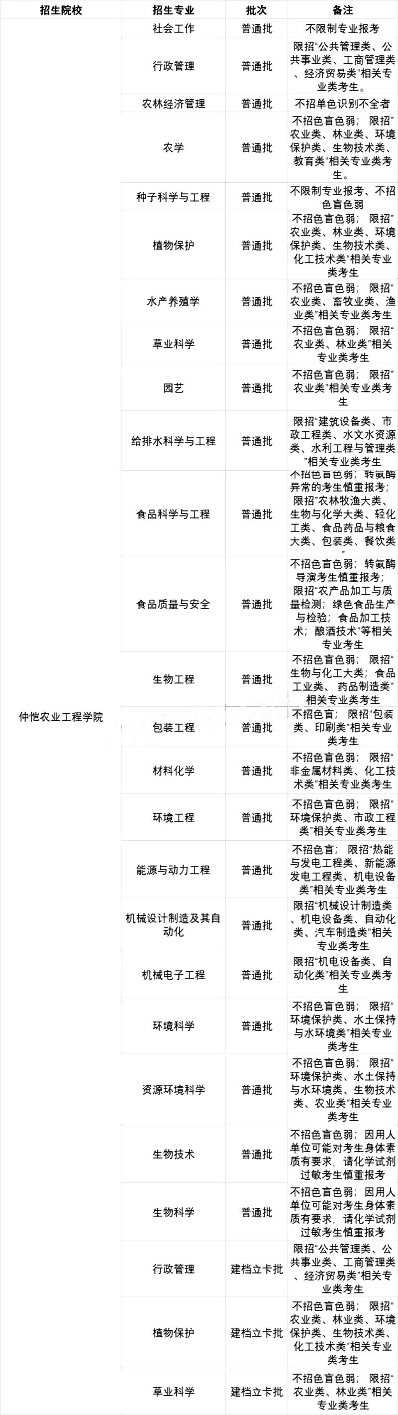
仲恺农业工程学院
 
 
 
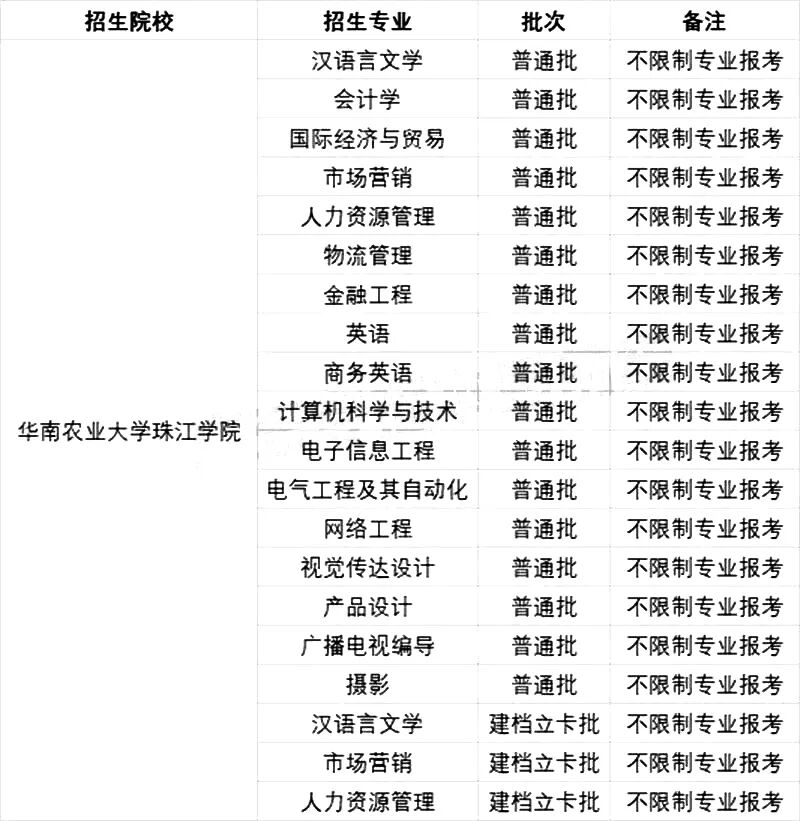
华南农业大学珠江学院
 
 
点个小花,给大撕兄多一点动力!

 


*新易学郑重承诺以上信息完全保密

最新文章