您好,欢迎进入新易学高职高考辅导班网站!这有最新最热的高职院校动态资讯,3+证书高考相关事宜等 24小时咨询热线: 15622269882
高职高考全日制班
基础班,全面提升
高职高考周末制班
冲刺班,集中冲分
高职高考名师班
名师辅导,一对一答疑
传媒高考技能培训
省内唯一挂牌培训机构
艺考文化课
艺考冲刺,致胜高考
辅警技能培训
协议培训,保证上岗
青少年夏令营
感受黄埔军校精神
当前位置:备考真试题 > 真题回顾|21年3+证书高考【语文】真题

真题回顾|21年3+证书高考【语文】真题

发布时间:2022-06-07 17:18:31 来源:广东新易学 阅读:

答案查看方式

 

第一步

扫描进入【广东中职生】公众号

 

 

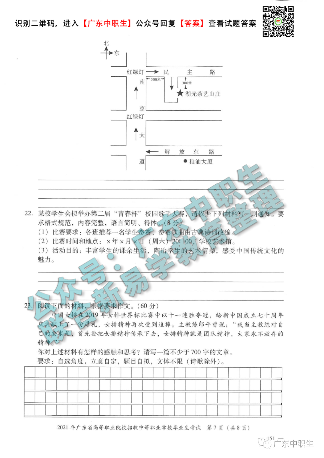
第二步

回复【答案】

 

 

 

真题回顾

1、22年3+证书语文真题

2、22年3+证书数学真题

3、22年3+证书英语真题

 

 





*新易学郑重承诺以上信息完全保密

最新文章