
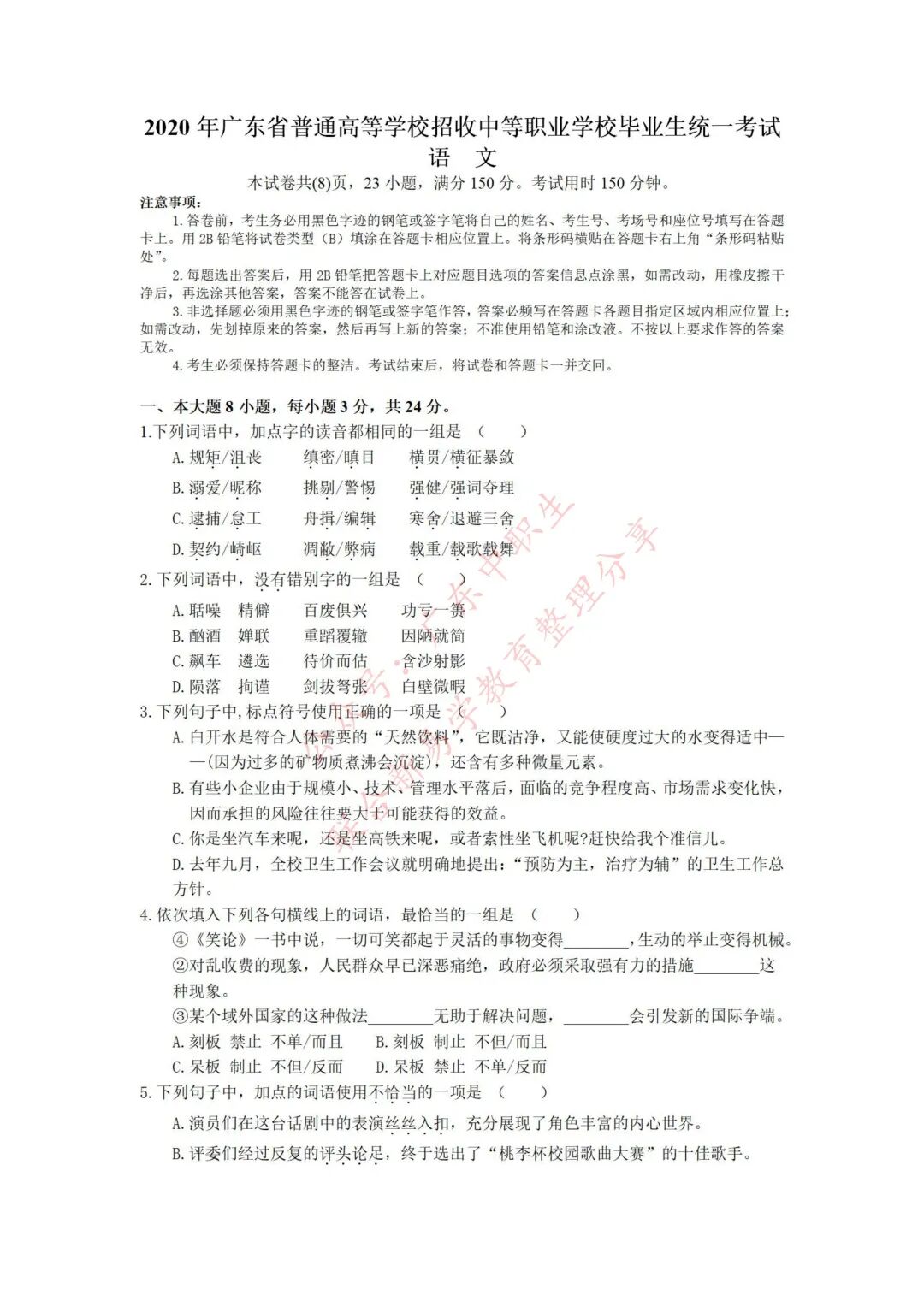
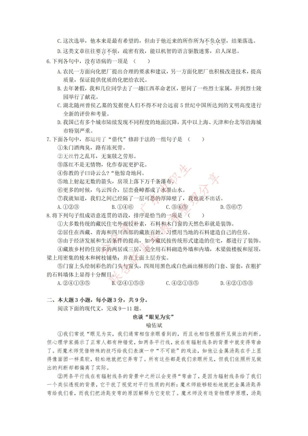
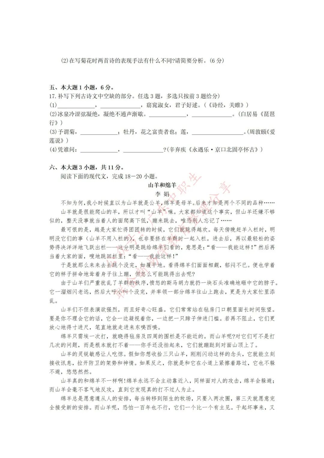
2020年广东3+证书高考语文真题,来测测你能考几分。
发布时间:2021-09-01 15:18:45 来源:广东中职生 阅读:
3+证书高考语文
2020年广东3+证书高考语文真题,同学们可以试做一下,看自己能考多少分。
2020年高职高考文化课语文真题
做完题记得对答案哦!
获取2020年高职高考语文真题答案步骤如下:
第一步
扫描二维码关注【广东中职生】公众号
第二步
后台回复关键词【20语文答案】
获取真题答案
注意啦!
新易学高职高考2022年全年班招生钟
全日制模式,0基础教学
定制型授课,因材施教
实力师资力量,直击考点
新易学更懂中职生
用最实用的方法,更快提升成绩
联系方式