
公办本科|广东技术师范大学23年3+证书招生计划
发布时间:2023-02-28 08:38:21 来源:广东中职生 阅读:
近期,广东技术师范大学公布3+证书招生专业,整体计划与去年相比无调整。
获取更多院校招生信息接下来将进入各院校陆续公布23年招生指标的日子,关注公众号,回复关键词【23年招生信息】 获取23年最新院校招生信息。
23年3+证书本科院校招生继续沿用22年方法:
3+证书高职高考本科院校
2022年3+证书高职高考共有9所本科院校,面向中职生招生,与去年保持不变,分别有5所公办大学和4所民办大学。
公办本科:韶关学院、韩山师范学院、广东技术师范大学、嘉应学院、岭南师范学院
民办本科:广东白云学院、广东科技学院、广东工商职业技术大学、广州科技职业技术大学。
此外,2022年3+证书高职高考本科层次招生院校新增了两个招生专业,分别是韩山师范学院的803专业组的905社会工作专业,以及广东科技学院的804专业组947视觉传达技术专业。
需要注意的是,本科的录取不同于专科,需要进行校考,最终的录取分数也以折算后的分数进行择优录取。
语数英成绩占50% + 职业技能测试考核成绩占40% + 专业技能课程证书考试等级折算成绩占10%合成总分(满分450分)
语数英文化课成绩占50%
因为语数英的总分和合成的总分是一样450分,所以直接用自己的语数英成绩×0.5就能得出合成语数英的成绩了。
技能测试成绩占40%
因为总分450分,技能测试占比40%,所以满分是180分。技能测试的总分是100分,我们按照比例理解就是一分就等于1.8分。用自己技能测试的成绩×1.8就是技能考核的占比成绩了。
技能证书等级折算成绩占10%
专业技能课程证书考试等级折算成绩占总分的10%即45分,证书等级A、B、C、D、E分别折算为45、40、35、30、25计分;取得护士资格考试合格证明或护士执业证书折算为45计分。
假设:张三文化成绩考了260分,他考了护士资格证,本科技能测试80分那么他的合成的总分是:
260*50%(文化分折算)+450*10%(证书分折算)+80*450*40%/100(校考分折算)
=130+45+80*1.8
=130+45+144
=319分
院校详情
韶关学院(公办)
韶关学院是广东省省属公办全日制综合性普通本科大学,是学士学位授予单位。坐落在世界地质公园丹霞山和禅宗祖庭南华寺所在地、粤北历史文化名城——韶关市。
学校以全日制本科学历教育为主,兼顾研究生教育,开设有文、理、工、农、法、管理、艺术、教育、经济、历史、医等11个学科门类,17个二级学院,74个本科专业。
2022年3+证书高职高考招生专业
韩山师范学院(公办)
韩山师范学院是一所历史悠久、特色鲜明的广东省属本科师范院校,位于享有“中国瓷都”美誉的国家历史文化名城潮州市。
学校设有文学与新闻传播学院等19个二级学院,58个本科招生专业(含大类),涵盖经济学、法学、教育学、文学、历史学、理学、工学、管理学、艺术学9个学科门类。
2022年3+证书高职高考招生专业
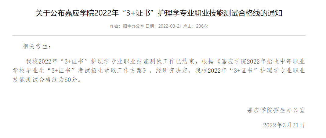
嘉应学院(公办)
嘉应学院是一所广东省属全日制公办本科高校;位于中国历史文化名城、叶剑英元帅的故乡、著名革命老区、全域属原中央苏区,且享有“世界客都”“文化之乡、华侨之乡、足球之乡”等美誉的广东省梅州市。学科专业涵盖文学、理学、工学、法学、医学等11个学科门类。
2022年3+证书高职高考招生专业
2022年嘉应学院校考大纲
2022年嘉应学院校考分数合格线
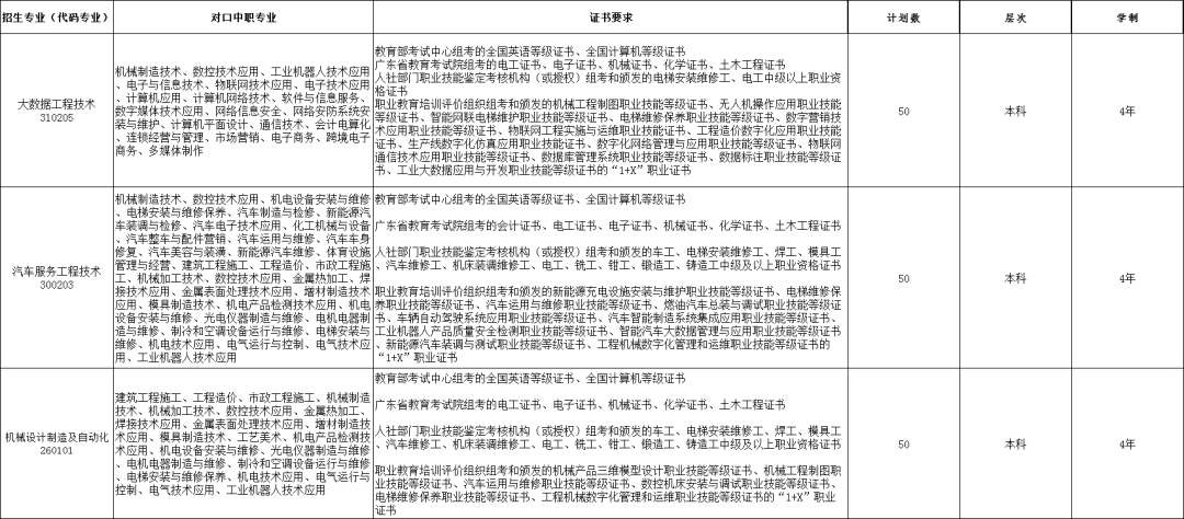
广东技术师范大学(公办)
广东技术师范大学是一所具有硕士学位授予权的省属普通高等学校,创办于1957年,前身为广东民族学院,2002年更名为广东技术师范学院,2018年更名为广东技术师范大学。学校现有东校区、西校区、北校区、白云校区、河源校区等5个校区。
学校现有经济学、法学、教育学、文学、理学、工学、管理学、艺术学等8大主要学科门类
2022年3+证书高职高考招生专业
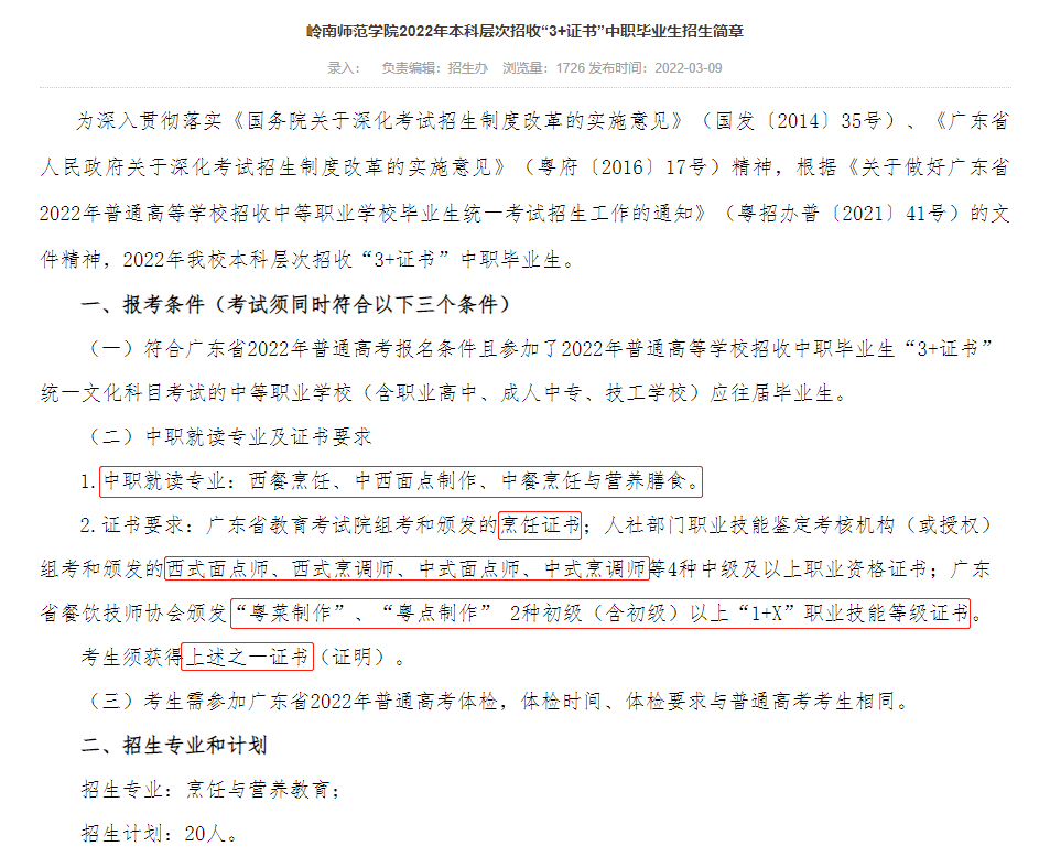
岭南师范学院(公办)
岭南师范学院(原湛江师范学院)是一所具有百年师范教育历史的广东省属普通本科院校,坐落在中国大陆最南端的美丽港城湛江市。
设有29个(含8个挂靠)二级学院,建有省级重点学科6个(教育学、化学、课程与教学论、高分子化学与物理、汉语言文字学、材料物理与化学)。
2022年3+证书高职高考招生专业
广东白云学院(民办)
广东白云学院是经教育部批准成立的全日制普通本科院校,有西、北两个校区,均坐落在广州市白云区。
设有16个二级学院,49个本科专业。建立起以工为主,工学、理学、经济学、管理学、文学、法学、艺术学等多学科协调发展的学科专业体系。有设计艺术学、机械制造及其自动化、工商管理等3个广东省重点培育学科,9个校级重点学科。
2022年3+证书高职高考招生专业
广东科技学院(民办)
广东科技学院创建于2003年,是国家教育部批准设立的一所以工学为主,管理学、经济学、文学、艺术学等多学科协调发展的全日制普通本科院校。学校坐落于“粤港澳大湾区重要节点城市”──东莞。
目前共开设本科专业41个、专科专业18个。其中网络工程专业通过IEET工程教育认证,并获批广东省一流本科专业建设点
2022年3+证书高职高考招生专业
广东工商职业技术大学(民办)
广东工商职业技术大学(GuangdongBusiness and TechnologyUniversity)位于广东省肇庆市,是经中华人民共和国教育部批准设立的全日制职业本科院校,是全国首批本科层次职业教育试点学校。
现设有智能制造学院、体育与健康学院、建筑工程系、计算机应用技术系、经济管理系、工商管理系、财会系、应用外语系、艺术设计系、文化传播系、公共教学部和思政教学部等2院8系2部,开设48个专业(方向)。
2022年3+证书高职高考招生专业
广州科技职业技术大学(民办)
1999年,广东景大经济发展有限公司成立了广东南大专修学院;2004年,经广东省人民政府批准,广州科技职业技术学院成立;2018年,经教育部批准,广州科技职业技术学院教育资格升至本科层次职业学校;2019年,经教育部批准,更名为“广州科技职业技术大学”。
学校设有七个提供学历教育的二级学院,包括自动化工程学院、艺术传媒学院、信息工程学院、外语外贸学院、建筑工程学院、经济与管理学院和健康学院。于2020/2021学年,开设学历本科项目14个专业、3+2专插本项目10个专业及专科项目40个专业。
2022年3+证书高职高考招生专业