您好,欢迎进入新易学高职高考辅导班网站!这有最新最热的高职院校动态资讯,3+证书高考相关事宜等 24小时咨询热线: 15622269882
高职高考全日制班
基础班,全面提升
高职高考周末制班
冲刺班,集中冲分
高职高考名师班
名师辅导,一对一答疑
传媒高考技能培训
省内唯一挂牌培训机构
艺考文化课
艺考冲刺,致胜高考
辅警技能培训
协议培训,保证上岗
青少年夏令营
感受黄埔军校精神
当前位置:新易学热点 > 3科全!2024年广东3+证书联考试题+答案

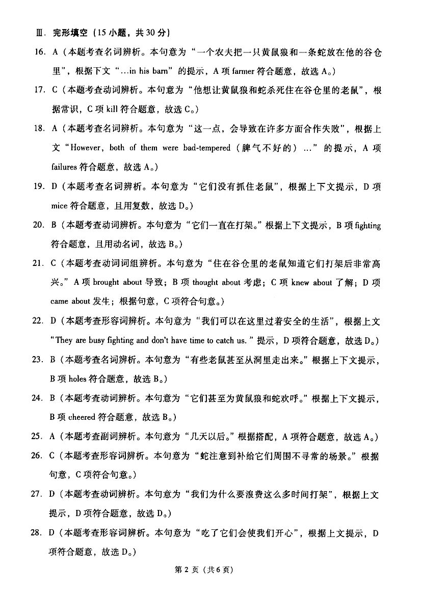
3科全!2024年广东3+证书联考试题+答案

发布时间:2023-12-01 08:23:50 来源:广东中职生 阅读:

2024年广东中等职业学校毕业生联考

上个星期刚结束

最全3科试卷及参考答案都整理好了

快来一起看看吧

广东中等职业学校毕业生联考试题+答案
 
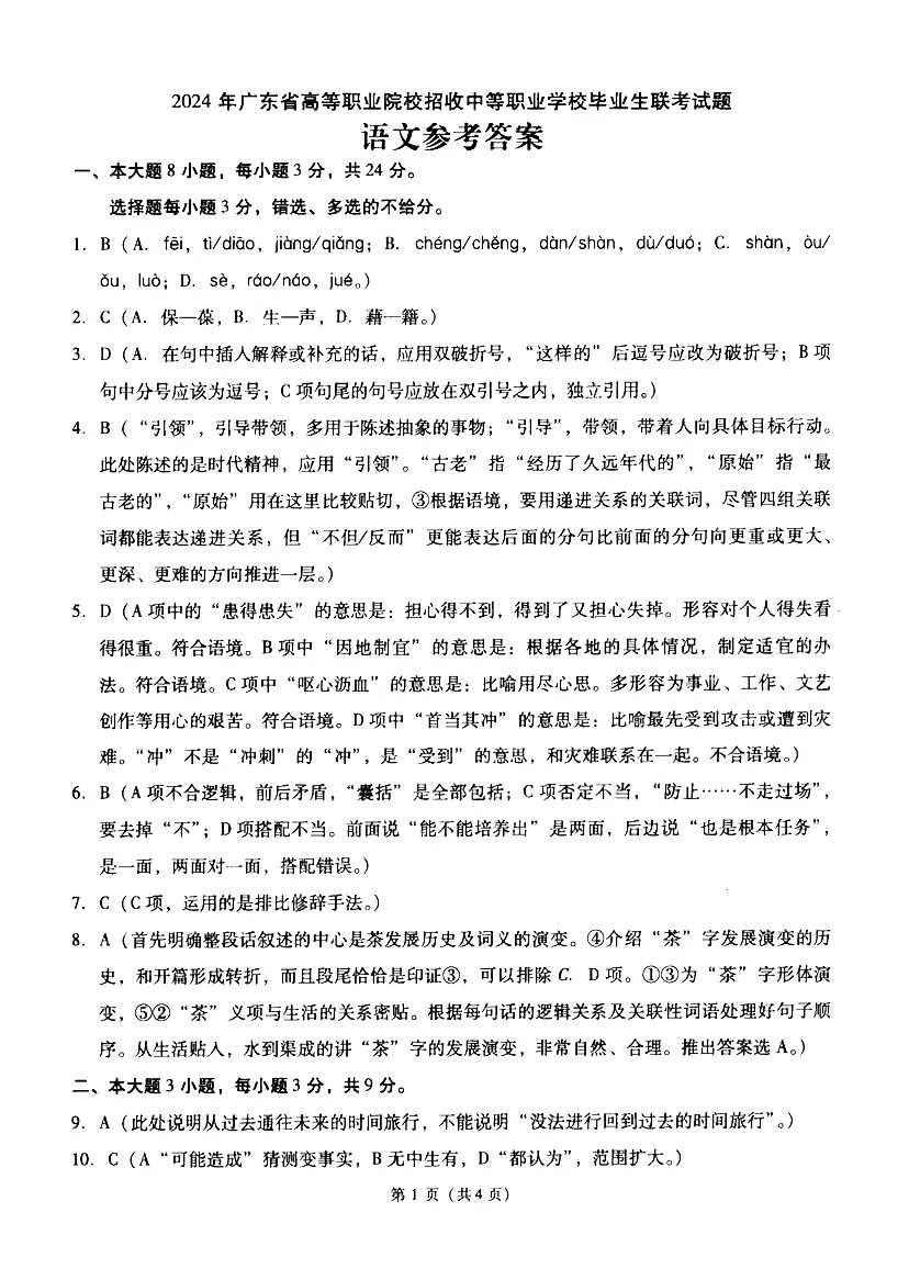
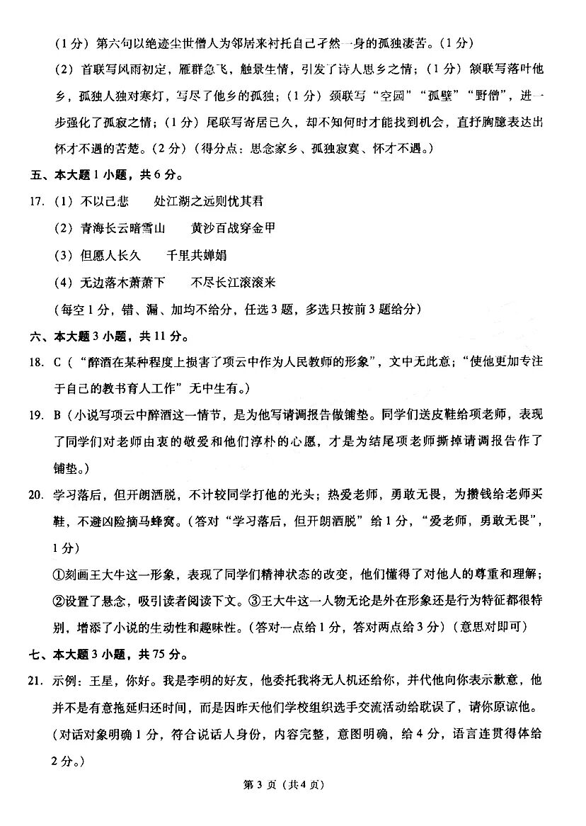
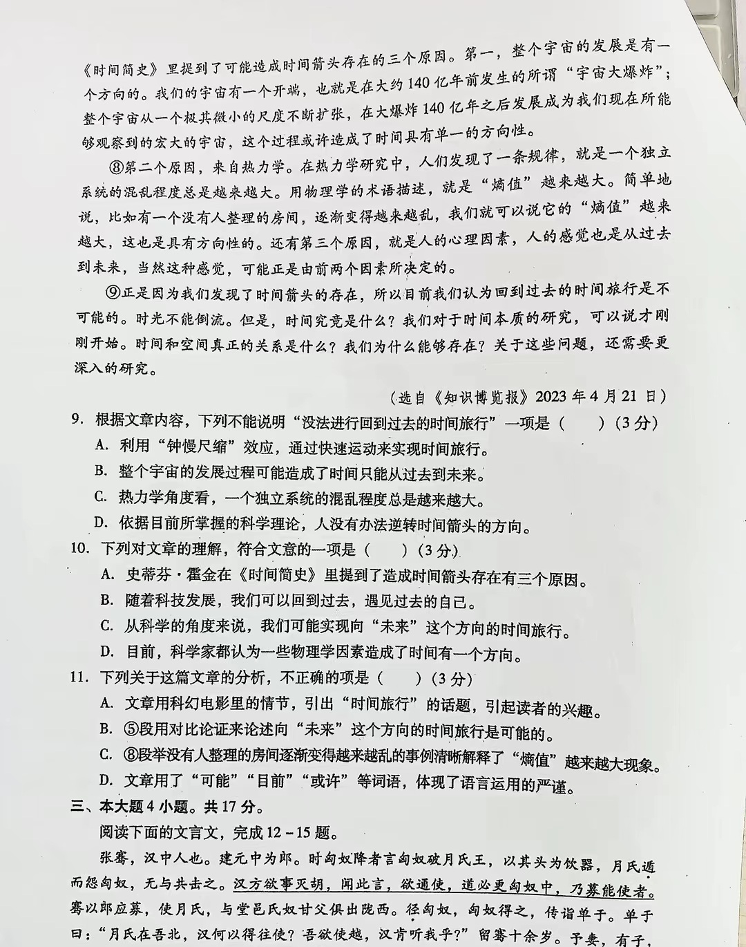
语文
(上下滑动放大观看)

 

 

 

 

语文答案

(可上下滑动观看)

 

 

数学

(可上下滑动放大观看)

 

 

数学答案

(可上下滑动观看)

 

 

 

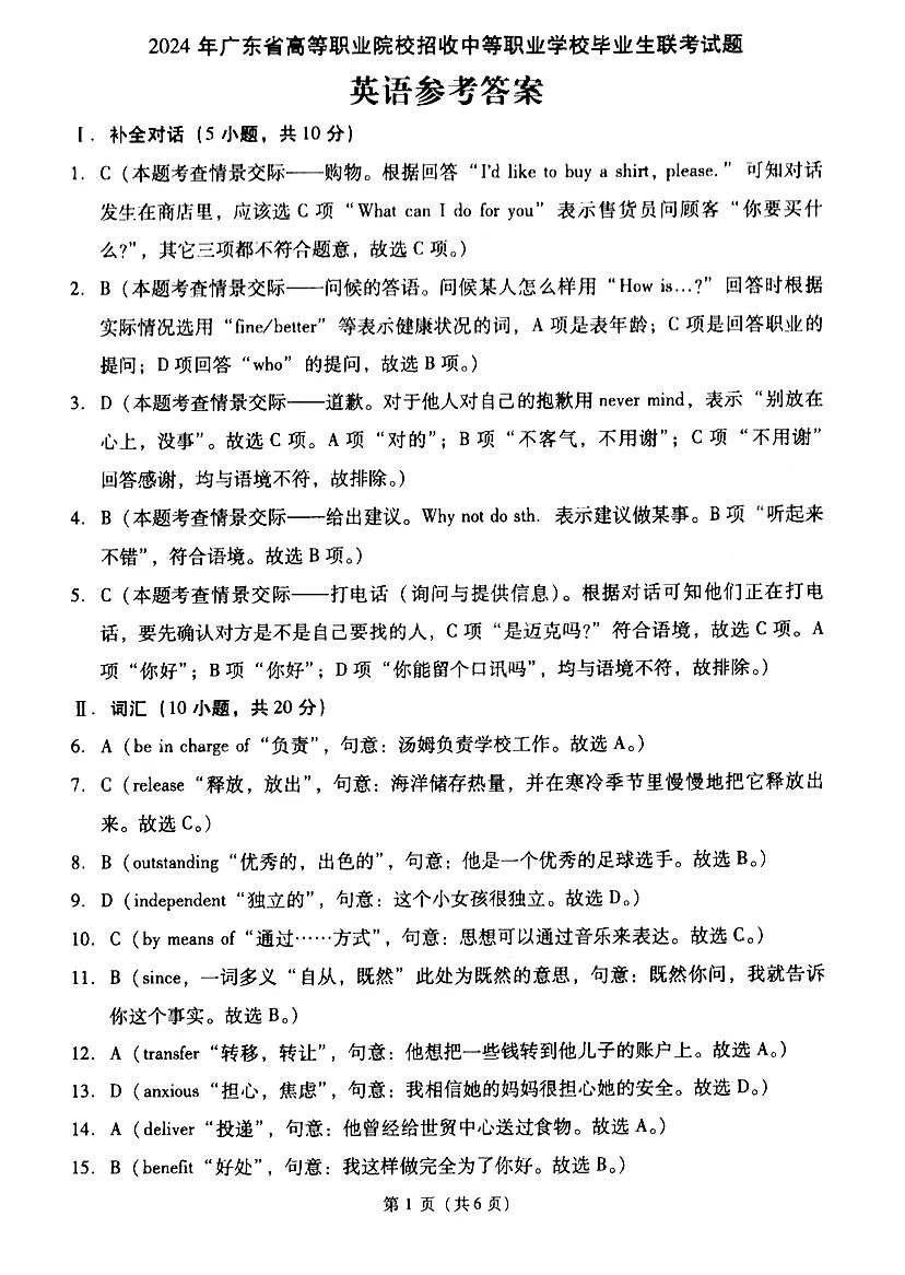
英语

(可上下滑动放大观看)

 

 

 

 

英语答案

(可上下滑动观看)

 

 

 

 

 

你能考多少分?

距离你的目标还有多远?

还有最后四十四天
要相应的查漏补缺啦~
 
 
语文模拟卷
 
 

15套语文模拟卷

附赠详细的答案解析

限量200 份包邮到家

扫码回复即可免费领取

 

 
 

标签:

相关文章

*新易学郑重承诺以上信息完全保密

最新文章