
提前收藏|23年3+证书高考网上报名信息如何填?步骤详解来了
发布时间:2022-10-26 08:37:13 来源:广东新易学 阅读:
01
3+证书报名有什么步骤流程?
报名流程基本分为四个部分:上网注册-报名资格初核-网上报名-确认报名。
上网注册:11月1日-10日
资格初核:注册后—网上报名前
网上报名:11月1日-10日
现场确认:11月6日-10日
注:由于23年注册以及报名系统尚未开放。以下流程以22年为例,如与新系统有出入,请以新系统为准。等考试系统开放了,大撕兄也会进行教程更新,请保持关注【广东中职生】公众号
一、上网注册
四步完成:注册页面→填写注册信息→修改属性→完成
注册流程
01
第一步:登录网址
快速进入注册网址
第一步
扫描关注公众号
第二步
回复关键词“报名”
02
第二步:填写注册信息
03
第三步:登录账号
03
第三步:修改属性
04
第四步:编辑考生属性
05
注册完成!
这时还未派号。
修改完考生信息就已经注册好了,
然后就等待11月1号-10号到考点提交资料,报名拿考生号。
拿到考生号后,登陆报名系统进行资料的填写。
就是第二步↓
二、资料审核和领考生号
技能证书
三、网上预报名(11月1-6日)
2023年高考预报名流程如下
【阅读诚信承诺书】-【填写基本信息】-【填写联系方式】-【填写个人简历】-【填写家庭关系】-【填写报考科目】-【上传资料】-【交纳报考费】-【采集照片】
我省2023年普通高考报名工作将于2020年11月1-10日进行。报名网址:https://pg.eeagd.edu.cn/ks;考生预报名时间为11月1-6日,确认时间为11月6-10日
网上报名需要领到考生号才能填信息!
“3+证书”具体报名流程网上预报名(11月1-10日)
2023年高考预报名流程如下
【阅读诚信承诺书】-【填写基本信息】-【填写联系方式】-【填写个人简历】-【填写家庭关系】-【填写报考科目】-【上传资料】-【交纳报考费】-【采集照片】
1、登录网址:
https://pg.eeagd.edu.cn/ks
注:忘记密码的同学,可以点击下方【忘记密码】,通过手机号码,身份证号与姓名找回密码。
5、学业水平
遇到学业水平,直接选择跳即可!
6、填写联系方式
3+证书考生选择自己的技能证书至少选择一个或多个。
10、上传资料
11、检查报考信息
资料提交完成后,会弹出考生信息状态栏,上面清晰提醒考生各种填报状态,包括缴费、相片采集、审核材料审核等。如有遗漏的步骤,考生可以通过点击旁边的绿色按钮直接进入操作页面。
如果基本信息有错的话,可以点击头像下方【基本信息修改】进入修改。
12、交报名费
交报名费是预报名非常重要的一步。点击【网上交费】,即可进入交费页面。
缴费页面会显示考生的报考科目、费用等信息,需要注意的是一旦交费成功,就不可以再修改报考科目,所以同学们一定要检查清楚。
交费成功后,记得还要去考试院官方小程序进行照片采集,考生在预报名完成后,才能进行相片采集操作。
如果在考试院小程序中无法正常采集并上传相片,可以在现场确认报名时,让工作人员报名重新采集相片。
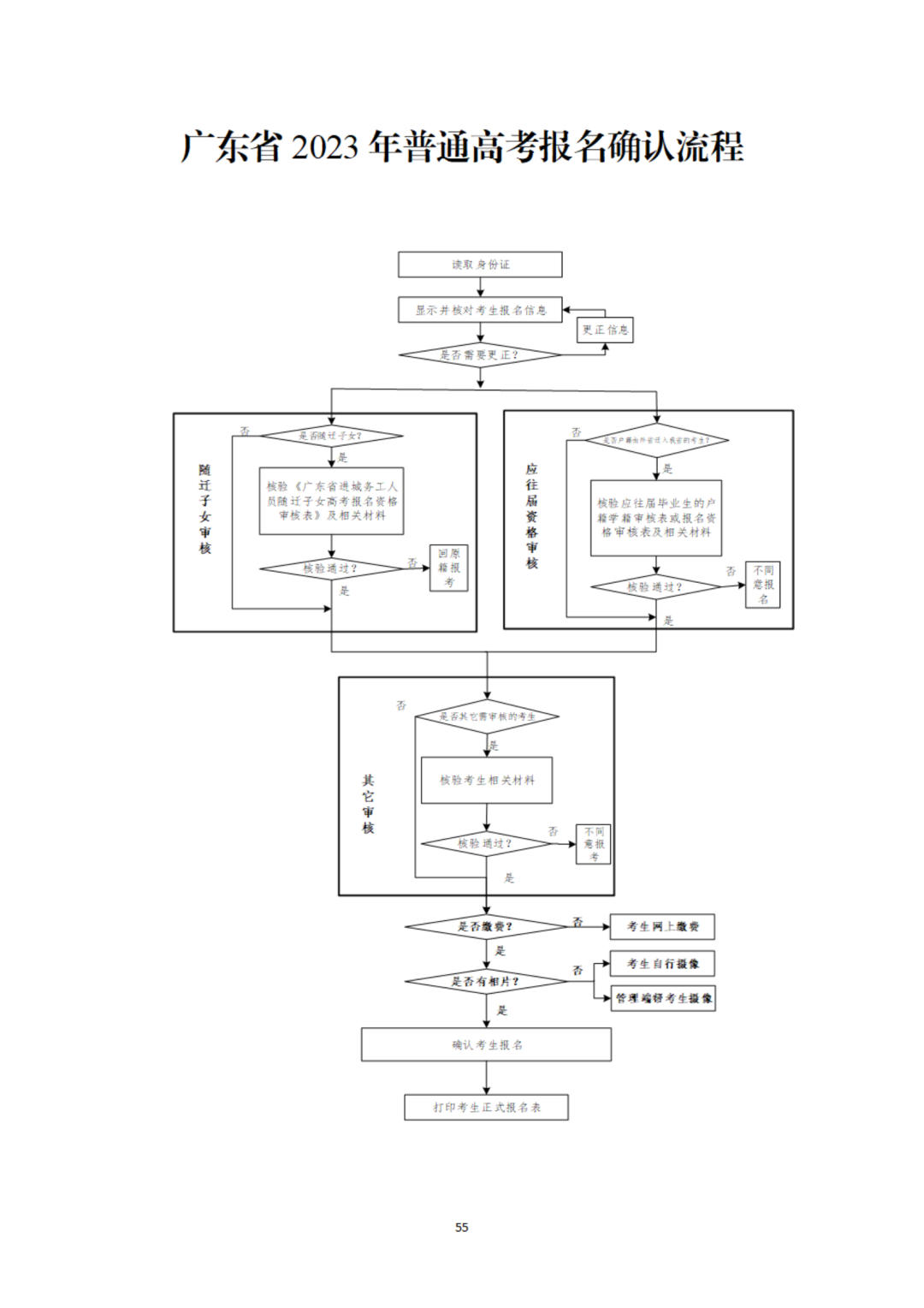
四、现场确认报名(11月6-10日)
在原来拿考生号的地方确认
(点击查看大图)
04
“3+证书”报名前没有证书怎么办?
未取得专业技能课程证书,且报名参加2023年1月由省教育考试院组织的专业技能课程证书考试的考生,可先参加报名。
考生需取得专业技能课程证书后,方可参加普通高校招收中职毕业生“3+专业技能课程证书”考试的投档录取。
获得专业技能课程证书、但未能通过高考报名系统核验的考生,需于填报志愿前携带本人身份证、专业技能课程证书原件、复印件到地市招生办办理证书确认手续。
(点击放大图片查看)
解读:
报名前没拿到证书的同学可以报名参加考试,
但在录取前还没取得证书的,无法被学校录取。