
2024广东高考人数上涨!3+证书明年也继续涨?3+证书和普通高考怎么选?
发布时间:2024-06-11 08:29:37 来源:广东中职生 阅读:
据广东省教育考试院最新消息
而实考考生人数为72.1万
那么广东各地报名人数情况如何?对于中职生来说,夏季高考和3+证书哪个更适合同学们呢?一起来看看吧!
2024年广东各大高考报名人数
上表便是广东各市的报考人数,可以看见今年整体上报考人数涨幅不大~
虽然今年增幅不大,但我们也要认清一个事实,即使是在增幅不大的情况下,夏季高考的增长人数就已经追平了3+证书每年的平均增值,可见高考竞争的残酷!
我们能不能通过今年高考人数
去推一下明年3+证书的情况呢?
3+证书报考人数逐年增长
这个其实也不难,我们可以直接从近年的报考人数上去推,由于3+证书可填报全日制本科或专科大学,毕业证与高中生参加高考入学是一致的,因此3+证书已成为广东中职生主流的升学方式。
2018年:“3+证书”考生4.98万,录取2.4万人
2019年:“3+证书”考生5.19万,录取4.42万人
2020年:“3+证书”考生6.9万左右,录取5.4万人左右
2021年:“3+证书”考生9.3万左右,录取7.4万人左右
2022年:“3+证书”考生12.5万左右,录取9.2万人左右
2023年:“3+证书”考生17万左右,录取12.3万人
2024年:“3+证书”考生20万左右,录取12万人
由数据可知,每年的考生增长人数在3-4万左右,所以大撕兄预测明年考生将达23-25万,考生人数的增长,也将意味着竞争更激烈!
中职生可以参加夏季高考嘛?
两者的区别又在哪里呢??
中职生也是可以和普通高中的学生一样,参加普通高等学校招生全国统一考试。而且,中职应届毕业生或往届毕业生都可以参加普通高考。
(图源广东省教育考试院)
不过不同类型中职生参加高考所需要的条件不同,同时相较于参加3+证书,6月高考的难度会更大!下面大撕兄详细为你们解析一下两者的区别以及利弊~
① 已经毕业的中职生:可以直接报名参加。
② 对于未取得中职毕业证的考生来说:
必须先通过参加普通高中学业水平考试申请“同等学力证明”从而获得高考报名的条件。
1、参加省统一组织的普通高中学业水平合格性考试,考试科目包括语文、数学、英语、思想政治、历史、地理、物理、化学、生物学9门科目,成绩达到合格及以上。
③ 报考条件
符合广东省普通高考报名条件的中职学校(含技工学校)的应、往届毕业生,可以报名参加我省夏季普通高考。
网上报名:
每年高考报名时间大概在11月左右(和3+证书考试报名时间一样),考生需要留意省考试院公布的具体报名时间,切记不要错过报名时间。
中职生报名普通高考是以普通高中同等学历报名或是社会考生的身份报名。
现场确认:
网上报名成功以后,还需要关注现场确认时间,带上身份证和中职毕业证(没有毕业证的可以向就读学校或教育局申请提供证明)现场确认。
对于中职生参加“3+证书”考试和自主招生考试而言,选择范围只有省内和极少数的省外高职院校可以选择。
在这样的情况下可以选择的学校和专业便会受到很强的局限性,对以后的就业来说存在弊端。
而参加高考的话,可以选择国内全部的招生院校!
普通高考选择虽然多,但考试难度比较大。
对于中职生而言,没有系统地学过普通高考的考试内容,而中职所学的范围是以初中程度为基础,文科只考语数英三科,主考题目的难度大约在普通中学的初三到高二的水平,所以考试难度相对普通高考要低得多。
总的来说,如果自身基础较差,自制能力不强,不建议中职生去参加普通高考!当然,如果考生本身的成绩非常好,有信心的话也可以去试一试。
相对比,通过参加专门针对中职生的3+证书考试来考取全日制学历会更容易!3+证书高职高考考试只能中职生参加,相比起高考,竞争要相对较小。
参加3+证书考试,只需要考语数英三科,考试难度低于普通高考,短时间提升快,录取门槛低!
不过,无论选择哪一种方式,适合自己的最重要!参加普通高考,考试的要求和普通学生一样,所以中职生要参加普通高考,需要学好普高课程,要按照高考政策的规定参加学考和选考。
① 学位相同
即职业技术大学和普通大学本科毕业生的学士学位都是按学科门类授予,是一样的,不存在职教学位和普通学位的区别。
② 待遇相同
都可以考本科国家要求职业技术大学毕业生在就业、招聘、职称评审、晋升等方面与普通学校毕业生享受同等待遇。
③ 效力相同
即职业技术大学颁发的学位和学历,与普通大学一样,都可以参加考研、就业等,具有同等法律效力!
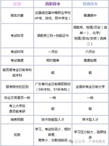
① 报考对象不同
3+证书高职高考主要是中职学校、职业高中等职业技术学校的三年级或往届毕业生。
普通高考主要是普通高中的高三学生或中专、技校学生以社会生身份报名。但普通高考生是参加不了3+证书高职高考,3+证书高职高考是仅中专、技校、职业高中考生报名。
② 申请条件不同
参加高职高考需在报考前取得所需证书(五种)
普通高考不需要任何证书。
③ 考试科目不同
高职高考:只考语文、数学、英语三科,每科150分,总分450分。
普通高考:语数英+文科(政治、历史、地理)/理科(物理、生物、化学)。
④ 考试难度不同
高职高考:主要考基础知识点,涵盖初中到高二的基础部分。考试科目较少,考试难度和普通高考比起来也比较小。
普通高考:则是基础、基本应用和复合应用,与中职生相比,难度较大。
⑤ 不同的录取院校
高职高考:100多所全日制大学;
普通高考:全国所有全日制大学。
⑥ 录取分数线
高职高考:以2024年为例,广东3+证书专科省控成绩为115分,一般考115分以上就会有学校录取,260分以上就可以选择更多、甚至是本科的学校。
普通高考:不同省份不同,文理分数不同。以2023年广东的普通高考本科录取线为例,其中:
普通类(历史):总分433分
普通类(物理):总分439分
⑦ 不同的考试时间和考试时间
高职高考:10-11月报考,次年1月考试。
普通高考:11-12月报考,次年6月考试。
1、竞争压力小
广东中职生主要选择以高职高考为主要升学途径之一。相比之下,高职高考更倾向于实践能力和综合素质的考查,而招生数和录取数比例更加宽松,录取名额多。且高职高考的中职生与普高生相比在考试科目、考试难度方面有很大优势,升学竞争力要小很多。
2、考试难度低
高职高考是“知识+技能”的考试模式,考试科目为语文、数学、英语、专业知识和专业技能,文化课考试难度明显降低。
3、就业前景较广
走高职高考方向的学生,未来毕业后正是社会上急需的应用型复合人才,就业自然更容易,未来前景更加广阔。
4、 有效避开文化基础差的劣势
高职高考除公共课(语文、数学、英语)外,还要考专业综合科目,可以通过专业课的优势,弥补文化基础差的劣势,更轻松地考上大学。
其实对比下来,通过参加专门针对中职生的3+证书考试来考取全日制学历会更容易!参加3+证书考试,只需要考语数英三科,考试难度低于普通高考,短时间提升快,录取门槛低!同时,通过3+证书考试获取的毕业证,和通过普通高考获取的是一样的,同样是全日制学历。