
2024广东高考时间最新公布!6月7号开考!
发布时间:2024-05-20 08:22:40 来源:广东中职生 阅读:
重磅通知
刚刚考试院发布
今年广东高考时间为
6月7日至9日
附件1:广东省2024年普通高等学校招生工作规定
附件2:广东省2024年普通高等学校招生平行志愿投档及录取实施办法
广东省2024年普通高校招生工作坚持以习近平新时代中国特色社会主义思想为指导,深入贯彻落实党的二十大精神,全面贯彻党的教育方针,进一步深化高考综合改革、加强规范管理、维护公平公正,确保考试招生工作安全平稳有序。根据《教育部关于做好2024年普通高校招生工作的通知》(教学〔2024〕2号)精神,结合我省实际,现将有关事项通知如下。
一、加强组织领导,提高考试安全管理水平
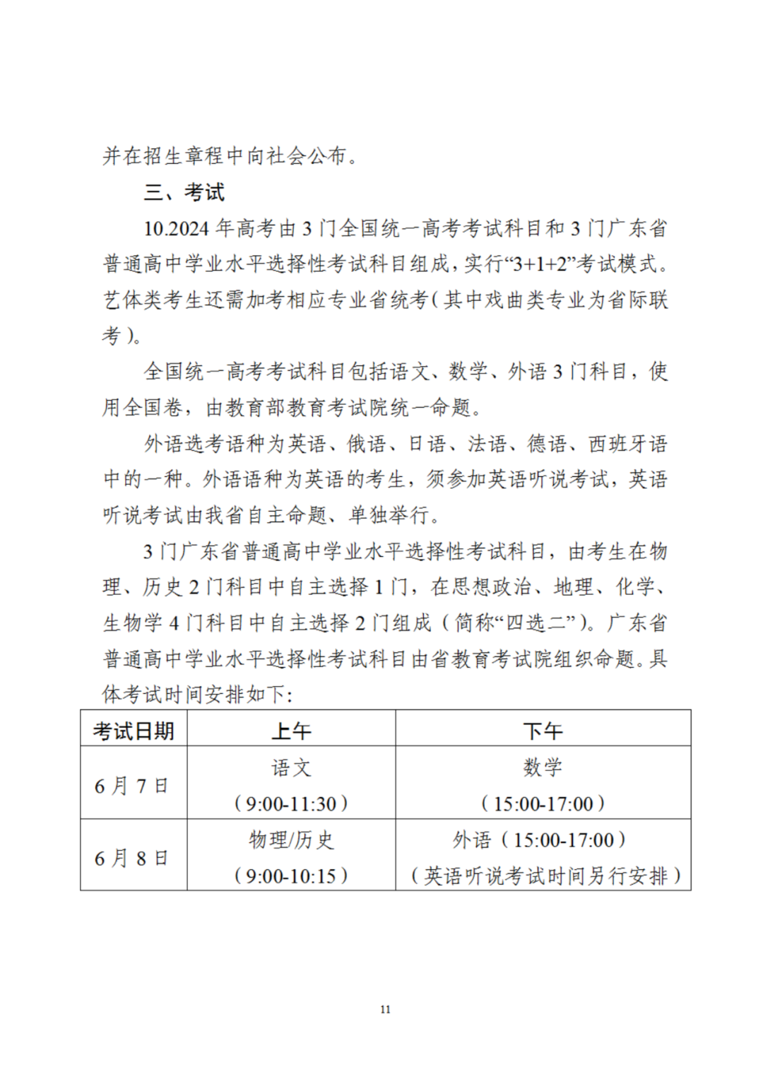
1.压实主体责任。各地各校要在当地党委和政府领导下,切实加强组织领导,确保高考安全平稳实施。要落实考试安全责任制,各级招生委员会是本行政区域内组织高考、治理考试环境、维护考试招生安全稳定、做好考试卫生防疫、整肃考风考纪的责任主体,主要负责同志是第一责任人;各级教育行政部门主要负责同志、分管负责同志和招生考试机构主要负责同志是直接责任人。高校是本校考试招生(含特殊类型招生)工作的责任主体,主要负责同志是第一责任人,分管负责同志是直接责任人。
2.完善考试安全体系。各地各校要把安全保密工作摆在突出重要位置,强化命题、制卷、运送、保管、分发、施考、回收、评卷等关键环节和关键人员的管理,确保试题试卷绝对安全。强化标准化考点建设管理,加大人员入场检测力度,严格执行考生进入考点(考场)安全检查工作规范。开展手机作弊专项治理,加强考点无线电信号屏蔽设备配备,实行考点集中存放手机管理并实现“智能安检门”升级完善;严厉打击考试舞弊,实现高考考场实时智能巡查和保密室实时智能巡检全覆盖,进一步完善防范高科技作弊的工作措施。加强部门协作机制,开展净化涉考网络环境、净化考点周边环境、打击销售作弊器材、打击替考作弊等专项行动,综合治理考试环境,依法严厉打击各类涉考违法犯罪活动。加强考生诚信考试教育,营造良好风气。加强考务工作人员培训,严防发生考试事故。加强监考巡考工作,严格执行考场视频回放制度,严查违规违纪行为。
3.强化招生信息安全。各地各校要认真落实国家、省级、高校、中学四级信息公开制度,并按照数据安全法、个人信息保护法等法律法规要求,进一步完善信息公开的范围、内容、方式,自觉接受纪检监察部门及利益相关者的监督。要公开违规举报电话和咨询电话,及时妥善处置信访问题,切实维护考生合法权益。
4.加强招考风险防控。各地各校要成立招生考试突发事件应急处置工作领导小组,建立各环节风险梳理和排查机制,完善防范各类涉考突发事件的应急处置工作预案,确保出现突发情况后的快速反应和应急措施到位。高考期间,各地要建立应急指挥专班,调度协调处置各类涉考突发事件,重大事件处置决策要向当地党委和政府请示汇报,并及时报省招生委员会、省教育厅。
二、落实改革部署,稳妥推进高考综合改革
5.稳妥深化高考综合改革。各地各校要严格按照课程标准实施教学,高二年级起根据学生选考科目开展选课走班,严禁组织学生提前选科备考。要加强学生生涯规划教育和选科指导,引导学生根据国家发展需要和自身兴趣特长选择选考科目。
6.持续推进考试内容改革。落实立德树人根本任务,将习近平新时代中国特色社会主义思想考查融入试题,构建德智体美劳全面考查的内容体系。注重考查学生的必备知识、关键能力和学科素养,引导培养探索性、创新性思维品质。
7.认真做好强基计划招录工作。各试点高校要坚持试点工作定位,进一步优化招生程序,着力选拔对基础学科研究有志向、有兴趣、有天赋的优秀学生。要优化学校考核内容和形式,积极在面试中参考使用学生综合素质档案,着重考查学生的理想信念、兴趣特长、思维能力和创新潜质等。各地各中学要加强宣传引导,帮助学生深入了解强基计划专业特点、培养模式和发展前景。
8.完善高职院校分类招考。各地各校要遵循职业教育人才培养规律,进一步完善“文化素质+职业技能”的春季高考制度,服务现代职业教育高质量发展需要。要坚持立德树人、德技并修、面向实践、强化能力,完善分类考试内容、形式和招生录取机制,着力选拔培养高素质技术技能人才。
三、实施专项招生,大力促进入学机会公平
9.实施重点高校招生专项计划。严格报考条件,加强资格审核,推动专项计划优惠政策落实到位。加强政策宣传,优化招录程序。往年被专项计划录取后放弃入学资格或退学的考生,不再具有专项计划报考资格。各地和有关高校要加强政策宣传和解读,统筹做好专项计划录取考生培养工作,进一步完善培养方案,加大培养帮扶力度。
10.认真落实随迁子女在我省参加高考政策。严格执行《广东省人民政府办公厅转发省教育厅等部门关于做好进城务工人员随迁子女接受义务教育后在我省参加升学考试工作意见的通知》(粤府办〔2012〕137号)规定,确保符合条件的随迁子女顺利参加高考。加强报名资格审核,严厉打击“高考移民”,压实高中阶段学校责任,严格规范学籍管理,严查空挂学籍、人籍分离、虚假学籍等违规情况;对于通过非正常户籍学籍迁移、户籍学籍造假、出具虚假证明材料等手段获取我省高考资格的,要依法依规严肃处理。
四、从严治考治招,严格规范考试招生管理
11.严格执行招生政策。各地各校要严格执行国家招生计划和招生政策规定,严肃招生工作纪律,认真遵守高校招生“30个不得”“八项基本要求”等工作纪律,切实维护招生工作的严肃性。高校招生委员会、教育行政部门要认真落实考试招生工作的监管责任,会同教育纪检部门加强对报名、考试、录取全过程监督。要认真做好所属高校招生章程及属地高校的有关特殊类型招生办法的审核工作,对相关高校招生政策及计划执行情况开展督促检查。要严格组织新生入学资格复查,确保招生录取公平公正。
12.规范高考成绩发布。各地要坚持正确育人导向,进一步完善高考成绩发布工作,避免唯分数论、唯升学论,推动全社会树立科学的人才观、成才观、教育观,鼓励学生成长为不同类型的人才,实现学以致用。各地各校不得以各种方式公布宣传或变相炒作“高考状元”“高考喜报”“高考升学率”“高分考生”等,不得以高考成绩为标准奖励教师和学生,不得将升学率与教师评优评先及职称晋升挂钩。
13.加强涉考培训咨询机构治理。各地教育行政部门、招生考试机构及其工作人员和高校、高中阶段学校及其教师不得组织或参与任何形式涉考培训活动。各校不得允许教育咨询机构、校外培训机构或个人进入学校开展涉考培训咨询活动,或提供场地给有关机构或个人开展相关活动;不得向考生和家长宣传推介有关机构或个人的相关活动。各地教育行政部门要会同有关部门,加强对社会培训机构或个人开展涉考培训咨询的规范治理,严厉打击涉及虚假宣传、价格欺诈、组织或参与考试作弊、干扰破坏考试招生秩序等违规违法行为。
14.严查违法违规行为。加强考试招生全过程监督,对违法违规行为,要严格按照《中华人民共和国教育法》《中华人民共和国刑法》《最高人民法院 最高人民检察院关于办理组织考试作弊等刑事案件适用法律若干问题的解释》《国家教育考试违规处理办法》《普通高等学校招生违规行为处理暂行办法》等确定的程序和规定严肃处理,依法依规依纪追究当事人及相关人员责任;涉嫌犯罪的,移送司法机关追究法律责任。对公职人员违规违纪的,要依据《中国共产党纪律处分条例》《行政机关公务员处分条例》和《事业单位工作人员处分暂行规定》等相关规定严肃处理。要加大违规查处力度,对因疏于管理,造成考场秩序混乱、作弊情况严重、招生违规的,要依法依规依纪对相关责任人严肃查处并追责问责。
五、加强宣传引导,不断优化考试招生服务水平
15.规范招生宣传。各地各校要加强高考宣传工作,及时、主动、准确、全面做好政策解读、信息查询和温馨提示等服务工作。要进一步完善和规范高考成绩、高校录取分数线等发布工作,坚决扭转简单以高考成绩评价学生和中学、以投档录取分数线评价高校的做法。要加大统筹协调,严禁各地政府、学校、培训机构以高考成绩为标准奖励教师和学生。各地教育部门和中学不得给年级、班级、教师下达升学指标,不得将升学率与教师评优评先及职称晋升挂钩。各高校要规范招生宣传管理,招生广告或者宣传的表述应当严谨、规范,不得采取贬损、夸张、低俗以及其他不适当的语言或者方式开展招生宣传,不得以新生高额奖学金、违规承诺录取(含承诺录取专业、本硕博连读或贯通等)、入校后重新选择专业等方式争抢生源,严禁以优质生源登记表、志愿填报意向书等形式吸引、误导学生,严禁委托中介机构招生和有偿招生宣传。志愿填报期间,要逐步减少外派招生宣传组的数量,进一步扩大线上咨询服务渠道。严格加强工作人员管理,不得以任何形式代替或干预考生填报志愿。制作录取通知书应坚持简约、节约的原则,避免铺张浪费。
16.优化考生服务。各地要深入实施“高考护航行动”,考试期间,要强化对治安、交通、气象、卫生防疫、噪音治理、心理辅导等多方面的综合服务保障,为残疾人等特殊群体考生提供合理便利,营造温馨和谐的考试招生环境。高中学校有责任和义务为学生填报志愿提供咨询指导,志愿填报期间,要充分发挥基层教育部门和中学的主渠道作用,为考生提供形式多样的志愿填报指导服务。要积极通过省的志愿填报辅助系统等信息化手段,为考生提供个性化的信息服务。要加强考生志愿填报各环节管理,指导考生妥善保管个人信息,严防志愿被篡改。严禁学校和教师与校外培训等社会机构合作,通过为考生提供志愿填报咨询服务收取费用、谋取利益。要联合网信、公安、市场监管等部门,加强对社会培训机构或个人开展志愿填报咨询活动的监管,加大治理收费不规范、价格欺诈及虚假宣传等问题力度,提醒考生谨防“高价志愿填报指导”诈骗陷阱。录取期间,要公开违规举报电话和咨询电话,及时妥善处置信访问题,切实维护考生合法权益。
附件:
1.广东省2024年普通高等学校招生工作规定
2.广东省2024年普通高等学校招生平行志愿投档及录取实施办法
(广东省教育考试院)