
3+院校分布在哪些城市?怎么看想报的专业在哪个校区?
发布时间:2023-11-27 08:23:02 来源:广东中职生 阅读:
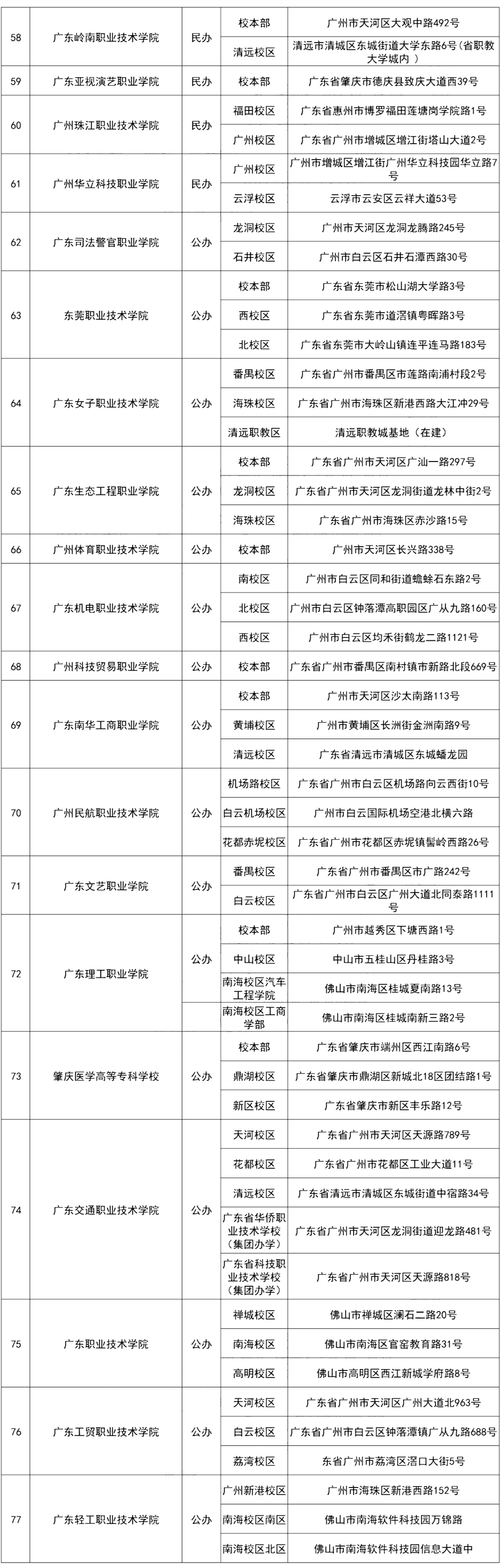
很多大学从名字上看是在一线城市,但其实有很多在郊区或其他城市的校区。学校在发展的过程中,实力不断增强,增加了不少的专业和设施等为了更好的发展都会增加校区!为了让同学们更清楚知道各高校校区的分布,整理了目前广东各高职院校校区的分布情况,记得收藏哦
广东部分高校的校区只有1个,有些高校有2个校区,但是也有部分高校的校区高达3-6个。如果是想去自己喜欢的校区,记得要查清楚自己想报的专业是否是在目标校区,要充分了解清楚每个专业在哪个校区,避免踩坑。下面来看广东专科院校的校区分布情况
广东轻工职业技术学院还有琶洲校区:广州市海珠区新港东路144号
整理自院校官网及网络,如有错漏,请以实际情况为准
学校虽然有很多校区,但是看去哪个校区学习需要看招生专业目录。不同的专业,校区可能不同。比如广东交通职业技术学院有共5个校区,读港口与航运管理专业要去花都校区,读城市轨道交通运营管理专业需要去天河校区。
2023年3+高校招生指南详细信息查看
广州城市职业学院新校区位于增城区科教城内,占地面积940亩。学校为“一核一轴”多组团结构,以行政办公楼、图文信息中心、多功能礼堂组成的综合体建筑为核心,通过中心休闲景观带串联高职生活区、实训楼区等功能组团。
广州城建职业学院佛冈校区首期工程已于2021年9月动工,总建筑面积约24万平方米,可容纳在校生规模约4000人。

2020年11月25日,广东轻工职业技术学院官微“遇见广轻”发布消息称:按照省厅指示和清远职教城三期规划,广轻拟在清远新建校区。
据介绍,清远校区定位为本科层次职业教育,拟进驻大数据与智能工程学院、机器人学院、材料学院、生态环境工程学院、生物健康学院、财贸学院共6个学院,设有26个本科专业,全日制在校生规模约1万人。
深圳信息职业技术学院深汕校区(简称“深信院深汕校区”)由深圳市深汕特别合作区管理委员会与学校共建,致力于成为辐射粤东的应用型高等院校。2020年,深圳信息职业技术学院深汕校区筹建办公室揭牌。
据汕尾市政府官网、政协陆丰市官网消息,2023年5月5日,汕尾市调研组先后深入深圳信息职业技术学院落户陆丰选址现场。预计规划占地面积2000亩,在校生人数规模约2万人。
9月16日,广东南方职业学院举行了南校区(睦洲校区)启用仪式,该新校区启动,为广东职业教育的高质量发展注入了新的力量。
据了解,广东南方职业学院南校区占地约702亩,校内配套设施均按照本科标准建设,设有研发、生产、教学培训、管理、生活等产教设施及相关配套设施。设有智能制造学院、建设工程学院、信息学院、管理学院、财经学院、医学院、交通学院、马克思主义学院、继续教育学院、创新创业学院、国际教育学院等11个二级学院,开设50多个招生专业。
3+证书考前冲刺必备套卷:新易学冲刺轮教材。冲刺轮教材含语文、数学、英语三科的模拟卷、冲刺卷、历年真题卷,共9本,通过三种类型试卷组合拳,战胜高职高考。
新易学冲刺轮教材帮你找出复习漏洞,调整备考方向;锻炼考试心态,快速进入考试状态;训练应试技巧,积累考试经验等等,而且,从上一年新易学数学押题成功率高达54%可看出,新易学冲刺轮教材妥妥靠谱。
如果有兴趣的同学可以点击下方图片购买: