
注意了!没有这两个证,无法读大学!
发布时间:2023-08-01 08:31:01 来源:广东中职生 阅读:
广东3+证书考试(中职生高考)在考试前一年的11月报名,春季1月考试,中职三年级学生可直接在学校内报考,如果学校不组织报考,也可自行到教育局完成高考报名。
一般情况下,自行报考的应届生只需携带学校盖公章的“学籍证明”或“在读证明”、身份证、户口本、技能证书等资料即可报名,也能顺利参加3+证书语数英考试和录取,大一新生报到时须拿原件给院校核验。
但需要注意!无毕业证的考生,无法进行大学报到和注册。
广东省教育考试院此前公布的3+证书录取工作通知,其中有一条关于毕业证及证书的要求:
已录取考生的高级中等教育阶段档案领取,新生入学资格的审查,取消录取资格或入学资格考生及自行放弃入学资格考生的注销工作等均按夏季高考录取的有关规定执行。
1、各招生院校在新生报到时须核验考生高中阶段毕业证明原件(含高中毕业证、高中同等学力证明、中等职业学校毕业证),无高中阶段毕业证明的考生不予报到和注册。
2、对于“3+证书”考试录取考生,招生院校还须核验考相关专业技能证书,专业技能证书未能通过核验的考生不予报到和注册。
如果你被录取了
9月去大学报到前
请准备好中职毕业证
3+证书考生没有取得中职毕业证,不能注册大学学籍;
技能证书无法通过核验的考生,也无法进行报到和注册!
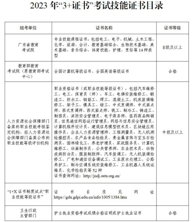
广东中职生报考3+证书考试须获得下列证书之一:
(1)广东省教育考试院组考和颁发的14种专业技能课程证书。
(2)教育部考试中心组考和颁发的全国计算机等级证书、全国英语等级证书。
(3)人力资源社会保障部门备案的职业技能考核鉴定机构、经人力资源社会保障部门备案公布的职业技能等级评价机构颁发的汽车维修工、电工等52种中级及以上职业资格证书或职业技能等级证书。
(4)卫生行政主管部门颁发的护士执业资格考试成绩合格证明或护士执业证书。
(5)“1+X证书制度试点”职业技能等级证书
“1+X”证书可用于3+证书志愿填报
内容简单、容易上手,出成绩快
轻松获证!
*退役士兵报考高等职业院校,需参加全省统一文化科目考试,不设证书要求。
赶紧扫码领取吧