您好,欢迎进入新易学高职高考辅导班网站!这有最新最热的高职院校动态资讯,3+证书高考相关事宜等 24小时咨询热线: 15622269882
高职高考全日制班
基础班,全面提升
高职高考周末制班
冲刺班,集中冲分
高职高考名师班
名师辅导,一对一答疑
传媒高考技能培训
省内唯一挂牌培训机构
艺考文化课
艺考冲刺,致胜高考
辅警技能培训
协议培训,保证上岗
青少年夏令营
感受黄埔军校精神
当前位置:高职高考英语 > 英语角|3+证书英语的超全基础语法汇

英语角|3+证书英语的超全基础语法汇

发布时间:2023-01-03 14:52:49 来源:广东中职生 阅读:

 

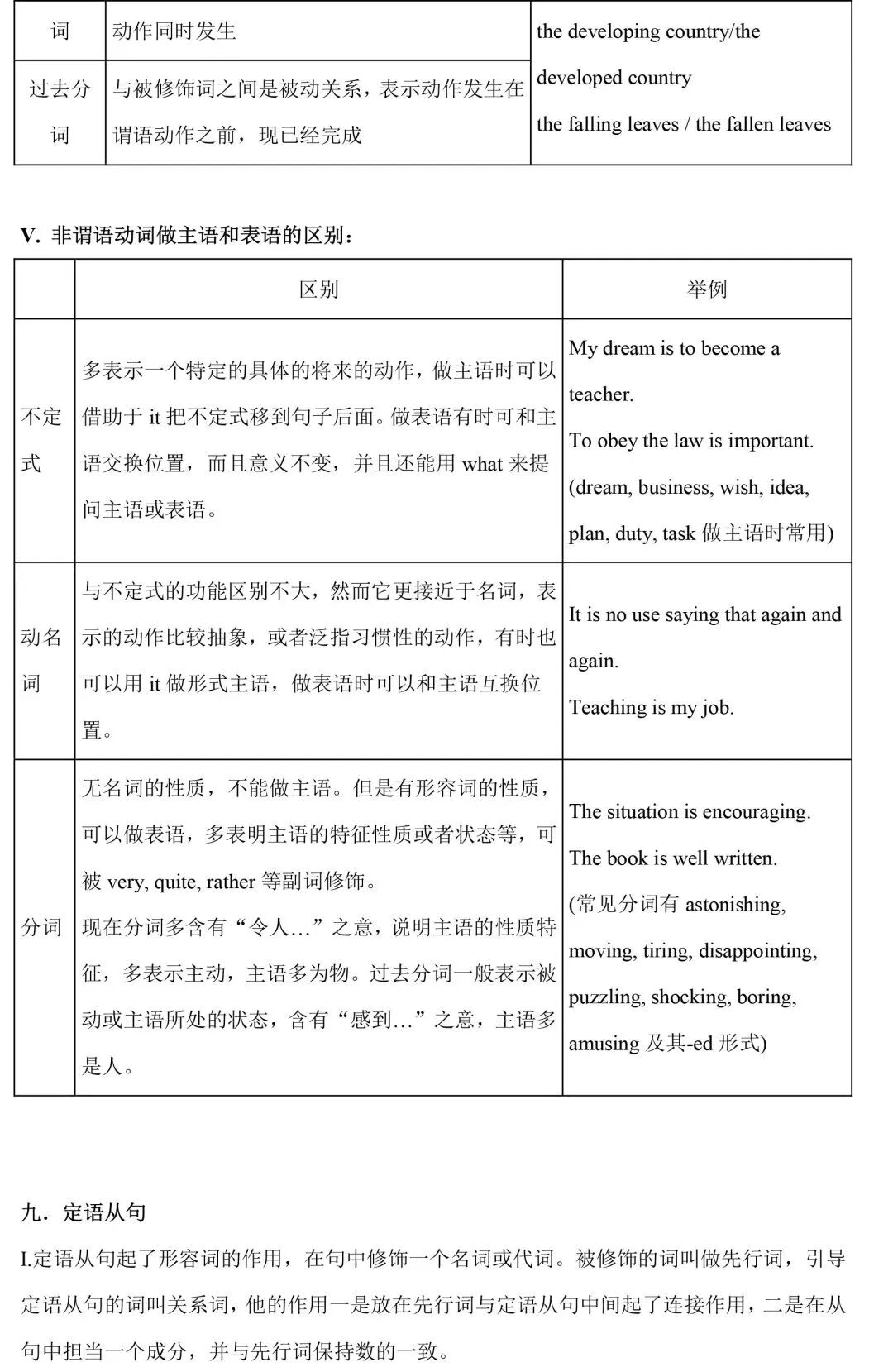
这里整理了初高中时的基础语法,

内容涉及词性、句型、从句、虚拟语气等,

帮你把基础语法一次性搞定!

 

超全基础语法汇总

     

 

 

   

 

 

 

 

 

 


相关文章

*新易学郑重承诺以上信息完全保密

最新文章